Форум о музыке и аудиотехнике Sound Space



Часовой пояс: UTC + 3 часа




Начать новую тему Эта тема закрыта, вы не можете редактировать и оставлять сообщения в ней.  [ Сообщений: 316 ]  На страницу Пред.  1, 2, 3, 4, 5 ... 11  След.
Автор Сообщение
 Заголовок сообщения: Я хочу сделать пред
Непрочитанное сообщениеДобавлено: 17 ноя 2013, 13:56 
Конструктор
Аватара пользователя
Имя: Олег
Возраст: 60
Откуда: Футурама

На форуме с
Сообщений: 3221
Его благодарили: 823
Шура Осечкин
Самый лучший пред пока я видел в виде преда от АудиоНоута . Это пресловутый М7 но еще Кондовский сборки. Чудеса лаконизма и рациональности, есть про него в ветке. . Кроме того и по измерениям достойнейший экземпляр.
Схема простейшая , вот его повторить можно но дешево не получится , кроме того ему опять таки подавай обычное R9 47 кОм мин)входное следующего усилителя и с усем от ДТ он не сыграется.

-----------------
В интернете вы можете быть кем угодно. Странно, что многие предпочитают быть идиотами.
Если человека кусает вампир, он становится вампиром. Такое ощущение, что многих вокруг искусали бараны!


  Не в сети Профиль  
 
 Заголовок сообщения: Я хочу сделать пред
Непрочитанное сообщениеДобавлено: 17 ноя 2013, 14:05 
Аватара пользователя
Имя: Александр
Возраст: 56
Откуда: г.Омск

На форуме с
Сообщений: 19960
Его благодарили: 2156
http://www.audionote.co.uk/products/preamp/m8_01.shtml#

Странно...зашёл на их страницу.....А М7 там нету.... :?


  Не в сети Профиль  
 
 Заголовок сообщения: Я хочу сделать пред
Непрочитанное сообщениеДобавлено: 17 ноя 2013, 14:08 
Конструктор
Аватара пользователя
Имя: Олег
Возраст: 60
Откуда: Футурама

На форуме с
Сообщений: 3221
Его благодарили: 823
Шура Осечкин
Это старый 90 х годов. И стоил он как бюджетная иномарка :D
Вложение:
M7Line-silver.JPG
M7Line-silver.JPG [ 147.26 КБ | Просмотров: 701 ]

-----------------
В интернете вы можете быть кем угодно. Странно, что многие предпочитают быть идиотами.
Если человека кусает вампир, он становится вампиром. Такое ощущение, что многих вокруг искусали бараны!


  Не в сети Профиль  
 
 Заголовок сообщения: Я хочу сделать пред
Непрочитанное сообщениеДобавлено: 17 ноя 2013, 14:14 
Аватара пользователя
Имя: Александр
Возраст: 56
Откуда: г.Омск

На форуме с
Сообщений: 19960
Его благодарили: 2156
Вложение:
anm78od.jpg
anm78od.jpg [ 33.59 КБ | Просмотров: 696 ]


Скопировал схему.....Буду в отпуске.....напрягу специалистов.....пусть подобие сделают :cool:


  Не в сети Профиль  
 
 Заголовок сообщения: Я хочу сделать пред
Непрочитанное сообщениеДобавлено: 17 ноя 2013, 14:17 
Конструктор
Аватара пользователя
Имя: Сергей
Возраст: 65
Откуда: Самара

На форуме с
Сообщений: 578
Его благодарили: 635
У моего товарища стоит...корректора там нет,пара лампух и пара трансов...регулятор громкости недорогой...как посмотрел так слезы на глазах...за что??? :? И это при том,что я уважаю Аудио нот и японский и английский... :o


Вложения:
IMG_2059.JPG
IMG_2059.JPG [ 2.06 МБ | Просмотров: 693 ]

-----------------
Путь важнее цели...
  Не в сети Профиль Моя система (откроется в новой вкладке)  
 
 Заголовок сообщения: Я хочу сделать пред
Непрочитанное сообщениеДобавлено: 17 ноя 2013, 16:09 
Модератор
Аватара пользователя
Имя: Евгений
Возраст: 49
Откуда: Омск

На форуме с
Сообщений: 10860
Его благодарили: 1616
Сестра, аминазину пациенту! Быстрее! :D


  Не в сети Профиль Моя система (откроется в новой вкладке)  
 
 Заголовок сообщения: Я хочу сделать пред
Непрочитанное сообщениеДобавлено: 17 ноя 2013, 16:31 
Аватара пользователя
Имя: Алексей
Возраст: 50
Откуда: Самара

На форуме с
Сообщений: 3709
Его благодарили: 520
AgNz писал(а):
5. Тонкомпенсация НЧ кнопкой на 5-7 децибел, в области 30-50 Гц (пик чем ниже тем лучше)
6. Плавный регулятор тембра НЧ, как в обычных усилителях (можно неотключаемый) +10 децибел


А почему именно +5 +7 +10 дб.
Из своего(может для кого то бредового) опыта изготовление АС могу сказать, у меня четкость, быстрота баса и общая детальность появилась наоборот, при снижении диапазона 30 гц- 100 гц примерно на 5-7 дб но ровной полкой.

Сейчас на моих 9 см динамиках слышно очень низкие ноты, которые знакомый услышал на 15 дюймовых динамиках. :2piv:

-----------------
" Лучше один раз увидеть....а заодно и послушать"


  Не в сети Профиль Моя система (откроется в новой вкладке)  
 
 Заголовок сообщения: Я хочу сделать пред
Непрочитанное сообщениеДобавлено: 17 ноя 2013, 20:58 
Аватара пользователя
Имя: Дмитрий
Возраст: 59
Откуда: Самара

На форуме с
Сообщений: 8125
Его благодарили: 2858
AgNz
а смысл делать ламповый преам, а потом свести на нет его преимущества ТБ и ТК ?
у нас есть несколько мастеров в Самаре. тебе нужно напрямую с ними перевести переговоры. а здесь тебе нальют море воды. :)

-----------------
Древняя китайская мудрость гласит: «НИ СЫ»,
что означает: «Будь безмятежен, словно цветок лотоса у подножия храма истины»


  Не в сети Профиль  
 
 Заголовок сообщения: Я хочу сделать пред
Непрочитанное сообщениеДобавлено: 17 ноя 2013, 21:15 
Аватара пользователя
Автор темы


Откуда: Самара

На форуме с
Сообщений: 14455
Его благодарили: 2047
Dimon66 писал(а):
а смысл делать ламповый преам, а потом свести на нет его преимущества ТБ и ТК ?

2 гармоника никуда не денется
ТК отключаемая, вот и проверим насчет "свести на нет"
все равно это будет очень короткий тракт.
Dimon66 писал(а):
у нас есть несколько мастеров в Самаре. тебе нужно напрямую с ними перевести переговоры. а здесь тебе нальют море воды.

уже нет необходимости - кое-какие процессы запущены

-----------------
Нужна электрогитара:
https://audioes.ru/viewtopic.php?f=83&t=11945


  Не в сети Профиль Моя система (откроется в новой вкладке)  
 
 Заголовок сообщения: Я хочу сделать пред
Непрочитанное сообщениеДобавлено: 17 ноя 2013, 21:17 
Аватара пользователя
Автор темы


Откуда: Самара

На форуме с
Сообщений: 14455
Его благодарили: 2047
алек-сей писал(а):
почему именно +5 +7 +10 дб.
Из своего(может для кого то бредового) опыта изготовление АС могу сказать, у меня четкость, быстрота баса и общая детальность появилась наоборот, при снижении диапазона 30 гц- 100 гц примерно на 5-7 дб но ровной полкой.

да все ж индивидуально.. пока для себя я вижу именно такую реализацию, которая спасет многострадальное златоухо.

-----------------
Нужна электрогитара:
https://audioes.ru/viewtopic.php?f=83&t=11945


  Не в сети Профиль Моя система (откроется в новой вкладке)  
 
 Заголовок сообщения: Я хочу сделать пред
Непрочитанное сообщениеДобавлено: 17 ноя 2013, 21:33 
Аватара пользователя
Имя: Алексей
Возраст: 50
Откуда: Самара

На форуме с
Сообщений: 3709
Его благодарили: 520
AgNz писал(а):
да все ж индивидуально..


Ну это понятно.. ;) Один слушавший у меня сказал, "у тебя бас один прет, середины неты"...кому то баса не хватило...кто то оценил звук при просмотре фильма "как в кинотеатре, все трясет", но при этом музыка звучит, как на маленьком домашнем концерте. А двоим просто понравилось. Это отзывы не форумчан, просто приходящих знакомых. ;)

Мне баса тоже не хватало. То же крутил в + но увы. Грохот был и гул.
Может у меня сработало из-за размеров комнаты 15м2.

Удачных экспериментов. :2piv:

-----------------
" Лучше один раз увидеть....а заодно и послушать"


  Не в сети Профиль Моя система (откроется в новой вкладке)  
 
 Заголовок сообщения: Я хочу сделать пред
Непрочитанное сообщениеДобавлено: 17 ноя 2013, 21:36 
Аватара пользователя
Автор темы


Откуда: Самара

На форуме с
Сообщений: 14455
Его благодарили: 2047
алек-сей писал(а):
Удачных экспериментов.

спасибо! всегда надеюсь на их скорое окончание, но уже примерно знаю какой эксперимент будет следующим...))

-----------------
Нужна электрогитара:
https://audioes.ru/viewtopic.php?f=83&t=11945


  Не в сети Профиль Моя система (откроется в новой вкладке)  
 
 Заголовок сообщения: Я хочу сделать пред
Непрочитанное сообщениеДобавлено: 18 ноя 2013, 21:27 
Аватара пользователя
Имя: Алексей
Возраст: 50
Откуда: Самара

На форуме с
Сообщений: 3709
Его благодарили: 520
AgNz писал(а):
Тонкомпенсация НЧ кнопкой на 5-7 децибел, в области 30-50 Гц


Это так примерно?


Вложения:
буст.JPG
буст.JPG [ 29.66 КБ | Просмотров: 767 ]

-----------------
" Лучше один раз увидеть....а заодно и послушать"
  Не в сети Профиль Моя система (откроется в новой вкладке)  
 
 Заголовок сообщения: Я хочу сделать пред
Непрочитанное сообщениеДобавлено: 18 ноя 2013, 22:20 
Аватара пользователя
Автор темы


Откуда: Самара

На форуме с
Сообщений: 14455
Его благодарили: 2047
алек-сей писал(а):
Это так примерно?

как вариант, но пик может быть и не такой резкий

-----------------
Нужна электрогитара:
https://audioes.ru/viewtopic.php?f=83&t=11945


  Не в сети Профиль Моя система (откроется в новой вкладке)  
 
 Заголовок сообщения: Я хочу сделать пред
Непрочитанное сообщениеДобавлено: 21 ноя 2013, 11:22 
Аватара пользователя
Имя: Александр
Возраст: 56
Откуда: г.Омск

На форуме с
Сообщений: 19960
Его благодарили: 2156
http://molotok.ru/lampovyj-predusilitel ... 46362.html

По всем параметрам подходит...и лампа и ТБ...можно отключить ...

доставай из загашника бабло ....притаренное от мамки...... 8-)
Вложение:
3686546362.jpeg
3686546362.jpeg [ 40.13 КБ | Просмотров: 733 ]


  Не в сети Профиль  
 
 Заголовок сообщения: Я хочу сделать пред
Непрочитанное сообщениеДобавлено: 21 ноя 2013, 11:32 
Аватара пользователя
Автор темы


Откуда: Самара

На форуме с
Сообщений: 14455
Его благодарили: 2047
Шура Осечкин писал(а):
По всем параметрам подходит...и лампа и ТБ...можно отключить ...

да зачем... я уже встречался с конструктором. Следите за новостями.

-----------------
Нужна электрогитара:
https://audioes.ru/viewtopic.php?f=83&t=11945


  Не в сети Профиль Моя система (откроется в новой вкладке)  
 
 Заголовок сообщения: Я хочу сделать пред
Непрочитанное сообщениеДобавлено: 23 ноя 2013, 09:45 
Конструктор
Аватара пользователя
Имя: Денис
Возраст: 39
Откуда: Самара

На форуме с
Сообщений: 823
Его благодарили: 131
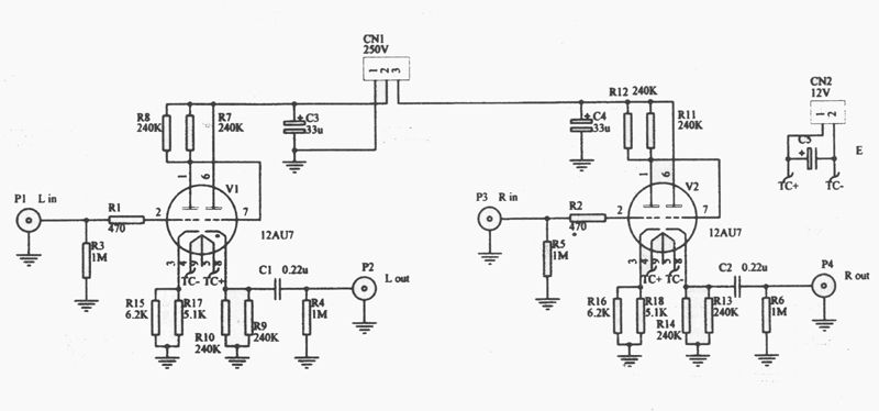
Намакетировал пред, сегодня протестировал.

Использовал 6Ж5Б с динамической нагрузкой. Ачх от 2 гц (-2 дб) до более 1 мгц, Выходное сопротивление в режиме Мю фолловера - 115 ом, в классическом включении "с Анода" - 2200 ом. В общем есть джампер - можно и так и так послушать. По гармоникам тоже не плохо, есть небольшая 2-рая. Ну в общем цифры цифрами - надо слушать)) Максимум, что можно выжать - 100 в амплитудного - можно вдуть усилителю не хило. Кус=24 :D

Попоробовал последить за фазой фигнала на нч (5 гц) при увеличении емкости межкаскадного конденсатора, по умолчанию стоит конденсатор на 1.5 мкф (ф=190 гр), при добавлении 2.2 мкф (итого 3.7 мкф) фаза сдвинулась всего на 3 гр (ф=187 гр). В общем можно попробовать довести ее до 180 или близко к этому, что в теории даст более правильное вопроизведение нч (по Макарову). В общем надо экспериментировать...

Осталось буффер выходной дособрать...


Вложения:
P1010067.JPG
P1010067.JPG [ 490.97 КБ | Просмотров: 691 ]
P1010065.JPG
P1010065.JPG [ 506.86 КБ | Просмотров: 691 ]
  Не в сети Профиль  
 
 Заголовок сообщения: Я хочу сделать пред
Непрочитанное сообщениеДобавлено: 23 ноя 2013, 10:00 
Аватара пользователя
Автор темы


Откуда: Самара

На форуме с
Сообщений: 14455
Его благодарили: 2047
Круть)))) жду не дождусь слухануть)))

-----------------
Нужна электрогитара:
https://audioes.ru/viewtopic.php?f=83&t=11945


  Не в сети Профиль Моя система (откроется в новой вкладке)  
 
 Заголовок сообщения: Я хочу сделать пред
Непрочитанное сообщениеДобавлено: 23 ноя 2013, 11:55 
Конструктор
Аватара пользователя
Имя: Олег
Возраст: 60
Откуда: Футурама

На форуме с
Сообщений: 3221
Его благодарили: 823
folk
А почему не триод использовал ? Что тебя на пентоды понесло .

-----------------
В интернете вы можете быть кем угодно. Странно, что многие предпочитают быть идиотами.
Если человека кусает вампир, он становится вампиром. Такое ощущение, что многих вокруг искусали бараны!


  Не в сети Профиль  
 
 Заголовок сообщения: Я хочу сделать пред
Непрочитанное сообщениеДобавлено: 23 ноя 2013, 12:27 
Конструктор
Аватара пользователя
Имя: Денис
Возраст: 39
Откуда: Самара

На форуме с
Сообщений: 823
Его благодарили: 131
Что было в загашнике то и поставил + делаю кое какие измерения для нового унч ;)


  Не в сети Профиль  
 
 Заголовок сообщения: Я хочу сделать пред
Непрочитанное сообщениеДобавлено: 23 ноя 2013, 20:03 
Аватара пользователя
Имя: Алексей
Возраст: 50
Откуда: Самара

На форуме с
Сообщений: 3709
Его благодарили: 520
folk писал(а):
Ачх от 2 гц (-2 дб) до более 1 мгц,


А как шишку 30-50 Гц будешь делать? :D

AgNz

А если прослушать вот такие композиции :
1.Sting - A Thousand Years это от сюда Prophetmaster Test CD-IV
и
2.Tarja Turunen «Lost Northern Star»
http://www.youtube.com/watch?v=yaHcvPf6IaA

Есть мощавые низы в самом начале композиций ?

-----------------
" Лучше один раз увидеть....а заодно и послушать"


  Не в сети Профиль Моя система (откроется в новой вкладке)  
 
 Заголовок сообщения: Я хочу сделать пред
Непрочитанное сообщениеДобавлено: 23 ноя 2013, 20:36 
Конструктор
Аватара пользователя
Имя: Денис
Возраст: 39
Откуда: Самара

На форуме с
Сообщений: 823
Его благодарили: 131
алек-сей писал(а):
folk писал(а):
Ачх от 2 гц (-2 дб) до более 1 мгц,


А как шишку 30-50 Гц будешь делать? :D

AgNz

А если прослушать вот такие композиции :
1.Sting - A Thousand Years это от сюда Prophetmaster Test CD-IV
и
2.Tarja Turunen «Lost Northern Star»
http://www.youtube.com/watch?v=yaHcvPf6IaA

Есть мощавые низы в самом начале композиций ?


Кишка делается в цепи тонкоррекции :)


  Не в сети Профиль  
 
 Заголовок сообщения: Я хочу сделать пред
Непрочитанное сообщениеДобавлено: 23 ноя 2013, 21:27 
Конструктор
Аватара пользователя
Имя: Денис
Возраст: 39
Откуда: Самара

На форуме с
Сообщений: 823
Его благодарили: 131
Буффер на болтиках запущен, потестировал на сигналах - все отлично :)

На выходе полипропилен 3.9 мкф 525 в. Однако не плохой и габариты по сравнению с эпкосами получше :cool:

http://www.avx.com/docs/Catalogs/ffb.pdf


Вложения:
P1010070.JPG
P1010070.JPG [ 468.35 КБ | Просмотров: 811 ]
  Не в сети Профиль  
 
 Заголовок сообщения: Я хочу сделать пред
Непрочитанное сообщениеДобавлено: 25 ноя 2013, 22:50 
Аватара пользователя
Автор темы


Откуда: Самара

На форуме с
Сообщений: 14455
Его благодарили: 2047
я бы переформулировал - скорее мне необходима не детальность в СЧ и выше, а такая знаете ли осязаемость образов. Может быть это и является некоей производной от детальности, разрешения, не знаю - но что меня больше всего поразило в усилителях от 2Т - именно осязаемость музыки. Это когда сцена расширяется вглубь и акустика не локализована - ты просто видишь объемную картину.

-----------------
Нужна электрогитара:
https://audioes.ru/viewtopic.php?f=83&t=11945


  Не в сети Профиль Моя система (откроется в новой вкладке)  
 
 Заголовок сообщения: Я хочу сделать пред
Непрочитанное сообщениеДобавлено: 25 ноя 2013, 23:02 
Аватара пользователя
Имя: Юрий
Возраст: 59
Откуда: г. Сакраменто

На форуме с
Сообщений: 4855
Его благодарили: 474
Дык изначально такая схема предложена была..
Отлично все выйдет!! :2piv:

-----------------
Непременно все будет ох...но!!!


  Не в сети Профиль  
 
 Заголовок сообщения: Я хочу сделать пред
Непрочитанное сообщениеДобавлено: 26 ноя 2013, 08:20 
Аватара пользователя
Имя: Дмитрий
Возраст: 59
Откуда: Самара

На форуме с
Сообщений: 8125
Его благодарили: 2858
AgNz
что-то подобное Павел делал моему брату. можно увеличить низы, но при этом страдает стереобаза. такое нужно если на записи "мяса" не хватает. и можно пожертвовать объемностью. но тем не менее попробуй, может тебе понравится. Попытка- не пытка :)

-----------------
Древняя китайская мудрость гласит: «НИ СЫ»,
что означает: «Будь безмятежен, словно цветок лотоса у подножия храма истины»


  Не в сети Профиль  
 
 Заголовок сообщения: Я хочу сделать пред
Непрочитанное сообщениеДобавлено: 26 ноя 2013, 08:45 
Аватара пользователя
Автор темы


Откуда: Самара

На форуме с
Сообщений: 14455
Его благодарили: 2047
Dimon66 писал(а):
что-то подобное Павел делал моему брату. можно увеличить низы, но при этом страдает стереобаза.

То есть он сделал так что при прибавлении НЧ уходит разделение между каналами? Оригинально...

-----------------
Нужна электрогитара:
https://audioes.ru/viewtopic.php?f=83&t=11945


  Не в сети Профиль Моя система (откроется в новой вкладке)  
 
 Заголовок сообщения: Я хочу сделать пред
Непрочитанное сообщениеДобавлено: 26 ноя 2013, 11:11 
Аватара пользователя
Автор темы


Откуда: Самара

На форуме с
Сообщений: 14455
Его благодарили: 2047
кстати в Хитаче я даже не кручу регулятор НЧ. Достаток НЧ хорошо достигается нажатием одной кнопки лауднесс - она не привязана к темброблоку и работает в режиме директ, когда тембра отключены. Так вот она просто дает всплеск на НЧ в самом самом низу диапазона, совершенно не влияя на СЧ а уж тем более ВЧ. Какую фазу она вам крутит спрашивается? Просто пиковый буст на АЧХ. Такое я бы и хотел видеть на ламповом преде. Ну и для универсальности и плавная не помешает.

-----------------
Нужна электрогитара:
https://audioes.ru/viewtopic.php?f=83&t=11945


Последний раз редактировалось AgNz 26 ноя 2013, 11:12, всего редактировалось 1 раз.

  Не в сети Профиль Моя система (откроется в новой вкладке)  
 
 Заголовок сообщения: Я хочу сделать пред
Непрочитанное сообщениеДобавлено: 26 ноя 2013, 13:37 
Аватара пользователя

Возраст: 55
Откуда: Московская область

На форуме с
Сообщений: 10426
Его благодарили: 2088
AgNz писал(а):
утонченными образами в СЧ и ВЧ диапазонах, формируемыми ламповым предусилением.


Ну тогда нужны октальные лампы. И лучше триоды. Про миниатюрные лампады можешь забыть.

-----------------
Мы не должны позволять цифрам определять качество звука , как и химическому анализу быть арбитром вина
__________________________________________________________________________________ (Нельсон Пасс)


  Не в сети Профиль Профиль на discogs.com (откроется в новом окне) Моя система (откроется в новой вкладке)  
 
 Заголовок сообщения: Я хочу сделать пред
Непрочитанное сообщениеДобавлено: 26 ноя 2013, 13:40 
Аватара пользователя
Автор темы


Откуда: Самара

На форуме с
Сообщений: 14455
Его благодарили: 2047
nektar писал(а):
Ну тогда нужны октальные лампы. И лучше триоды. Про миниатюрные лампады можешь забыть.

а почему? Окрас ламповый дюже хайэндный не дадут резве мне оне? Гармоника номер два недосягаема будет как и прежде считаешь?

-----------------
Нужна электрогитара:
https://audioes.ru/viewtopic.php?f=83&t=11945


  Не в сети Профиль Моя система (откроется в новой вкладке)  
 
Показать сообщения за:  Поле сортировки  
Начать новую тему Эта тема закрыта, вы не можете редактировать и оставлять сообщения в ней.  [ Сообщений: 316 ]  На страницу Пред.  1, 2, 3, 4, 5 ... 11  След.

Часовой пояс: UTC + 3 часа


Кто сейчас на форуме

Сейчас этот форум просматривают: нет зарегистрированных пользователей и гости: 3


Вы не можете начинать темы
Вы не можете отвечать на сообщения
Вы не можете редактировать свои сообщения
Вы не можете удалять свои сообщения
Вы не можете добавлять вложения

Найти:
Перейти:  

Создано на основе phpBB® Forum Software © phpBB Group
© 2013-2020 Sound Space - форум о музыке и аудиотехнике
Разработка логотипа - artcore.top

    hosted by .masterhost