Bender писал(а):
Master-UFAНафиг схему. Работает и работает.
Виктор молодец! Конструкция и монтаж отменно смотрятся и играют тоже бум надеется отлично.
А выкладывать схему да еще с коментами от
Два Товарищаэто лучше не надо. Опять что нить не так напишет и непонятки будут.
В его положении тем меньше тех комментариев тем лучше.
Уж на сколько Петя из Аудионоута не технарь и то больше разбирается.

Сегодня день такой что ли? На удивление,те люди,что раньше предвзято писали ,сегодня так и блещут трезвомыслием.Не удержался ,пожалуй ради уважения отвечу тебе и
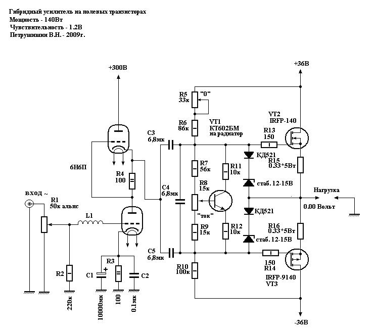
bighill.И на этом пожалуй закончу.Так вот схема? Я её уже как то показывал.Там нет ничего особенного.Вот схема гибридного усилителя,что мы показали на выставке в Москве HI-END 2013 .В этом усилителе практически такая же .Есть мелкие различия.Если в том усилителе двойной ламповый триод включён в параллели,то в этом усилителе используется по одному триоду лампы E88CC .Ну понятно с изменениями режимом под один триод.А так тот же драйвер.Он себя отлично показал в практике.Нот в чем интересное отличие.Виктор был бы рядовым инженером -электронщиком,если бы не смотрел глубже.Если в том усилителе применялись на выходе мощные полевые транзисторы комплементарная пара "Тошиба" не малой стоимости.То в этом усилителе найдено оригинальная и не практикуеваемая подборка мощных полевых транзисторов разной проводимости имеющих подходящие параметры.И отличающиеся ещё более высокими показателями нарастания тока ампер на вольт,чем "Тошиба".И самое важное не только то,что их способности выше,но и то что в отличии от "Тошибы" стоящей не дёшево,они стоят по 2 доллара.Вот это важно! И как показало прослушивание,работают они прекрасно.Ну да человек с нашего форума сегодня был.Должен сообщить своё мнение от прослушивания....
Вложение:
Gibrid1.jpg [ 791.6 КБ | Просмотров: 836 ]
Схему,как верно сказал "Bender" комментировать не буду.Кто соображает,ему и так всё понятно.В основном.Ещё раз,это почти такой же усилитель с некоторыми отличиями.