Когда-то давным давно наткнулся на японский аукцион, а искал я тогда часы с газоразрядным индикатором, полазив по нему немного нашел то что хотел, попутно также прихватил колонки и усилитель.

Вот такие колонки. Долгое время слушал я их через ЛАТР. Эстетика тогда была не нужна, играет и хорошо. Но вот прошло время колонки и усилитель переехали в новое место, где ЛАТР уже не очень вписывался.
Пришлось что то думать .
Хотелось не просто ящик с тумблером, а подходящий (хотя бы немного) по внешнему виду к усилителю блок. И включался он чтоб не рубильником или пакетником, а также как и все нормальные устройства мааааленькой кнопкой.
В результате долгих раздумий, проб, ошибок и испытаний, явился на свет данный аппарат.

Потом дизайн поменялся на такой

Поставились нормальные розетки

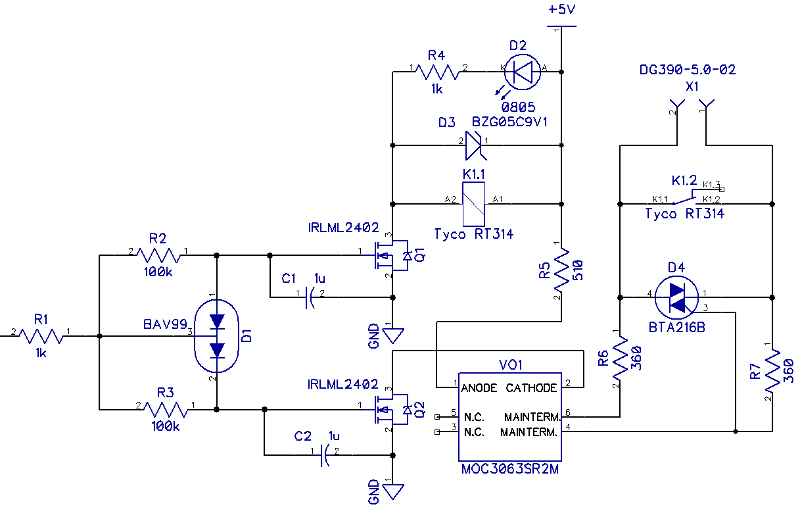
А также плата управления

которая позволяет включать мощный транс без скачков тока и выбивания пакетников в квартире.
Также позволяет переключать обмотки трансформатора с нормального на повышенное напряжение.
Спасибо что дочитали.