|
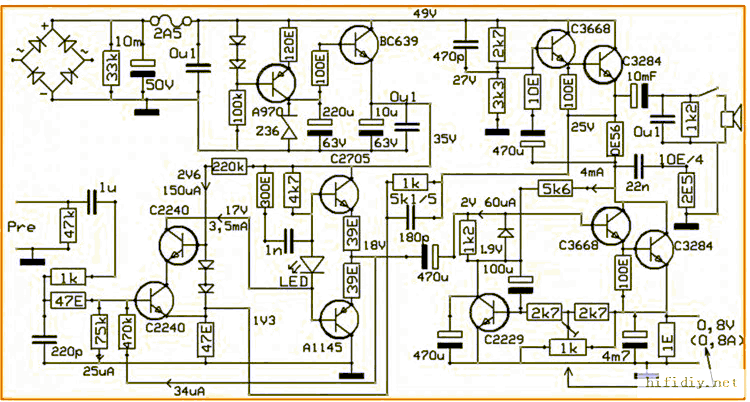
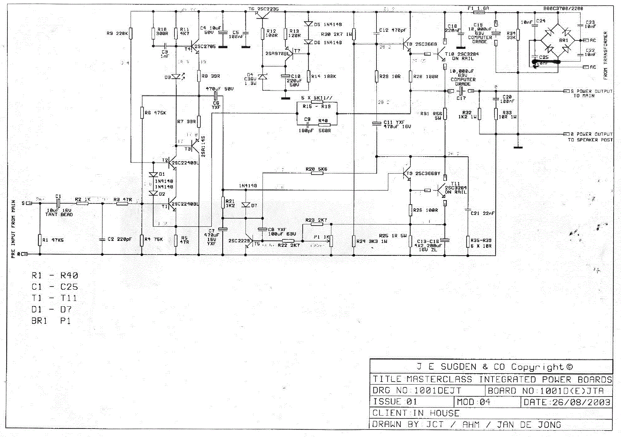
От нечего делать, решил я сварганить что нибудь новенькое. Заинтересовал меня этот простенький усилитель. Вроде бы схема похожа на схему Худа, но ток покоя там всего 500 ма. а у Худа 1.5 А. И это при одинаковой выходной мощности. Соответственно трансик нужен не большой, и радиаторы тоже. Вообщем, в итоге, должен был получиться компактный усилок, с хорошим звуком. И это меня как то и сподвигло на его сборку. Сначала, за час, я собрал схему навесом. Один канал. Проверил от лабораторного блока питания. При питании 24 в, потребление ровно 500 ма. Никакого возбуда, и остальных неприятностей. По звуку - тоже отлично. Быстренько нарисовал печатку на 2 канала. К вечеру уже всё было собрано. Опасался возбуда, из - за ёмкости печатного монтажа. Блок питания по прежнему лабораторный. Всё было нормально. Все режимы как вкопанные. Ок. Нашёл какой то транс, на вторичке 25 в. То, что надо. Стабилизатор собрал на LM 317 + умощнил транзистором. Хотя можно и не умощнять. LM 317 нормально пашет на 1.5 А. А мой усилок жрёт всего 1 А. Но я так захотел. Как грится : запас ж............ И в таком собранном виде, я собрался его прослушать серьёзно. Но не успел. Принесли мне в ремонт SUGDEN A 21 Se. HI - END! Не хухры - мухры. Забросил я своего питомца, и принялся за англичанина. А когда с ним было покончено, в смысле закончено, я его , англичанина естественно послушал. Долго слушал . Очень не плох ! Не смотря косяки в конструктиве ( тонюсенькие проводульки питания, экономия термо пасты, кривая разводка печатной платы ) звук мне понравился. И тут я возьми, и послушал свой. Зря что ли делал. И ОПА !!!!! А мой то лучше звучит. !!!! Ну, чуть тише конечно, ( но мне и 7 ватт за глаза хватит) но однозначно лучше. И это при том, что собрал я его из того, что было под руками. Даже без подбора. Транзисторы выходные КТ 805 , КТ 829 А, 2N 5551 и ВС 560. О как бывает. И вот слушаю я его уже второй день, и очень он мне нравится. В тесте принимали участие следующие колонки : AIWA от музыкального центра, JBL Studio 230 и JVC SK 480 II. И на всех АС отличный звук , не взирая на чувствительность. В схеме забыли соединить R7 и R8.
| Вложения: |

Снимок экрана (36).png [ 17.42 КБ | Просмотров: 3827 ]
|

IMG_20250222_134352_edit_9885742750053.jpg [ 484.23 КБ | Просмотров: 3827 ]
|
----------------- Лучшее - враг хорошего!
|