Форум о музыке и аудиотехнике Sound Space



Часовой пояс: UTC + 3 часа




Начать новую тему Ответить на тему  [ Сообщений: 31 ]  На страницу 1, 2  След.
Автор Сообщение
Непрочитанное сообщениеДобавлено: 20 апр 2025, 17:51 
Модератор
Аватара пользователя
Автор темы

Имя: Владимир.
Откуда: СПб. Колпино.

На форуме с
Сообщений: 12873
Его благодарили: 6339
Как бы красиво сделать коммутацию входов для 1 XLR и 1 RCA, при условии, что вход балансный на трансе?
Прототип:


Вложения:
Безымянный 1.jpg
Безымянный 1.jpg [ 45.96 КБ | Просмотров: 2725 ]

-----------------
Лужу-паяю, ЭВМ починяю.
  Не в сети Профиль Профиль на discogs.com (откроется в новом окне) Моя система (откроется в новой вкладке)  
 
 Заголовок сообщения: Коммутатор входов.
Непрочитанное сообщениеДобавлено: 20 апр 2025, 18:51 
Злобный модератор
Аватара пользователя

Откуда: Город бесов

На форуме с
Сообщений: 25102
Его благодарили: 6029
https://aliexpress.ru/item/100500849214 ... 4318EyAKBe

-----------------
Как модератор форума я рад любому вкладу, независимо от того, насколько он деструктивен.


  Не в сети Профиль Моя система (откроется в новой вкладке)  
 
 Заголовок сообщения: Коммутатор входов.
Непрочитанное сообщениеДобавлено: 20 апр 2025, 19:15 
Модератор
Аватара пользователя
Автор темы

Имя: Владимир.
Откуда: СПб. Колпино.

На форуме с
Сообщений: 12873
Его благодарили: 6339
Не, мне готовых китайских шкатулок не надо. Пилить я сам собрался таки))

-----------------
Лужу-паяю, ЭВМ починяю.


  Не в сети Профиль Профиль на discogs.com (откроется в новом окне) Моя система (откроется в новой вкладке)  
 
 Заголовок сообщения: Коммутатор входов.
Непрочитанное сообщениеДобавлено: 20 апр 2025, 21:21 
Аватара пользователя
Имя: Александр
Откуда: Москва

На форуме с
Сообщений: 1785
Его благодарили: 703
Обязательно на трансе?

-----------------
Лучшее - враг хорошего!


  Не в сети Профиль  
 
 Заголовок сообщения: Коммутатор входов.
Непрочитанное сообщениеДобавлено: 21 апр 2025, 00:58 
Забанен навсегда
Аватара пользователя

Возраст: 111
Откуда: Moskau

На форуме с
Сообщений: 5516
Его благодарили: 1072
Мяхко выражаясь, ничего не понял. Но.

Изображение

Две обмотки на 27 Вольт и две группы на переключение...
Они герметичные, сорок лет - не возраст.


Вложения:
rele_rps-45-1sm.jpg
rele_rps-45-1sm.jpg [ 350.84 КБ | Просмотров: 2868 ]
rele_rps-45-2sm.jpg
rele_rps-45-2sm.jpg [ 294.09 КБ | Просмотров: 2868 ]

-----------------
Глухой.
  Не в сети Профиль  
 
 Заголовок сообщения: Коммутатор входов.
Непрочитанное сообщениеДобавлено: 21 апр 2025, 07:09 
Аватара пользователя
Имя: Павел
Возраст: 59
Откуда: солнечная Хакасия

На форуме с
Сообщений: 2661
Его благодарили: 574
Зигфрид писал(а):
Обязательно на трансе?

а как ещё пассивную симметрию с эрцеа сделать


  Не в сети Профиль  
 
 Заголовок сообщения: Коммутатор входов.
Непрочитанное сообщениеДобавлено: 21 апр 2025, 16:24 
Аватара пользователя
Имя: Дмитрий
Возраст: 49
Откуда: С-Петербург

На форуме с
Сообщений: 911
Его благодарили: 159
Приветствую форум!
Вложение:
Новый точечный рисунок.jpg
Новый точечный рисунок.jpg [ 103.18 КБ | Просмотров: 2779 ]

https://www.chipdip.ru/product/rdc1-0038
Там же и из баланса в RCA
Не?


  Не в сети Профиль Профиль на discogs.com (откроется в новом окне) Моя система (откроется в новой вкладке)  
 
 Заголовок сообщения: Коммутатор входов.
Непрочитанное сообщениеДобавлено: 21 апр 2025, 16:41 
Модератор
Аватара пользователя
Автор темы

Имя: Владимир.
Откуда: СПб. Колпино.

На форуме с
Сообщений: 12873
Его благодарили: 6339
Видимо, надо внести пояснения:
Имеем симметричный вход преда на трансе.
Требуется еще один вход несимметричный (RCA).
Вопрос: как их коммутировать с минимумом извращений.
Не забываем, что у преда 2 канала.
Если в природе существуют счетверенные тумблеры, то это хороший вариант.

-----------------
Лужу-паяю, ЭВМ починяю.


  Не в сети Профиль Профиль на discogs.com (откроется в новом окне) Моя система (откроется в новой вкладке)  
 
 Заголовок сообщения: Коммутатор входов.
Непрочитанное сообщениеДобавлено: 21 апр 2025, 16:55 
Злобный модератор
Аватара пользователя

Откуда: Город бесов

На форуме с
Сообщений: 25102
Его благодарили: 6029
На реле организовать, как Олегыч предлагал?

-----------------
Как модератор форума я рад любому вкладу, независимо от того, насколько он деструктивен.


  Не в сети Профиль Моя система (откроется в новой вкладке)  
 
 Заголовок сообщения: Коммутатор входов.
Непрочитанное сообщениеДобавлено: 21 апр 2025, 17:05 
Злобный модератор
Аватара пользователя

Откуда: Город бесов

На форуме с
Сообщений: 25102
Его благодарили: 6029
Про тумблёр ты спрашивал. Такой? https://aliexpress.ru/item/100500172429 ... 7352250523

Вложение:
Screenshot_20250421_190420_Chrome.jpg
Screenshot_20250421_190420_Chrome.jpg [ 60.97 КБ | Просмотров: 2771 ]

-----------------
Как модератор форума я рад любому вкладу, независимо от того, насколько он деструктивен.


  Не в сети Профиль Моя система (откроется в новой вкладке)  
 
 Заголовок сообщения: Коммутатор входов.
Непрочитанное сообщениеДобавлено: 21 апр 2025, 17:09 
Модератор
Аватара пользователя
Автор темы

Имя: Владимир.
Откуда: СПб. Колпино.

На форуме с
Сообщений: 12873
Его благодарили: 6339
operator писал(а):
На реле организовать, как Олегыч предлагал?

Если место найдется для релюх и питания, то это самый лучший вариант.
Тумблер огонь)))

-----------------
Лужу-паяю, ЭВМ починяю.


  Не в сети Профиль Профиль на discogs.com (откроется в новом окне) Моя система (откроется в новой вкладке)  
 
 Заголовок сообщения: Коммутатор входов.
Непрочитанное сообщениеДобавлено: 21 апр 2025, 17:10 
Злобный модератор
Аватара пользователя

Откуда: Город бесов

На форуме с
Сообщений: 25102
Его благодарили: 6029
Там конфигуратор при заказе есть. Можно линиии выбирать и тип (без промежуточного положения)

-----------------
Как модератор форума я рад любому вкладу, независимо от того, насколько он деструктивен.


  Не в сети Профиль Моя система (откроется в новой вкладке)  
 
 Заголовок сообщения: Коммутатор входов.
Непрочитанное сообщениеДобавлено: 21 апр 2025, 17:26 
Злобный модератор
Аватара пользователя

Откуда: Город бесов

На форуме с
Сообщений: 25102
Его благодарили: 6029
Горрыныч писал(а):
Тумблер огонь)))

Есть и человеческие экземпляры https://aliexpress.ru/item/32965945335. ... f09ckvynq1

-----------------
Как модератор форума я рад любому вкладу, независимо от того, насколько он деструктивен.


  Не в сети Профиль Моя система (откроется в новой вкладке)  
 
 Заголовок сообщения: Коммутатор входов.
Непрочитанное сообщениеДобавлено: 21 апр 2025, 17:42 
Модератор
Аватара пользователя
Автор темы

Имя: Владимир.
Откуда: СПб. Колпино.

На форуме с
Сообщений: 12873
Его благодарили: 6339
operator писал(а):
Горрыныч писал(а):
Тумблер огонь)))

Есть и человеческие экземпляры https://aliexpress.ru/item/32965945335. ... f09ckvynq1

Ай спасибо! То, что надо. :cool:

-----------------
Лужу-паяю, ЭВМ починяю.


  Не в сети Профиль Профиль на discogs.com (откроется в новом окне) Моя система (откроется в новой вкладке)  
 
 Заголовок сообщения: Коммутатор входов.
Непрочитанное сообщениеДобавлено: 21 апр 2025, 18:56 
Аватара пользователя
Имя: Павел
Возраст: 59
Откуда: солнечная Хакасия

На форуме с
Сообщений: 2661
Его благодарили: 574
Горрыныч писал(а):
Если в природе существуют счетверенные тумблеры, то это хороший вариант.

"нажималка" П2К не по феншую ?


  Не в сети Профиль  
 
 Заголовок сообщения: Коммутатор входов.
Непрочитанное сообщениеДобавлено: 21 апр 2025, 19:26 
Модератор
Аватара пользователя
Автор темы

Имя: Владимир.
Откуда: СПб. Колпино.

На форуме с
Сообщений: 12873
Его благодарили: 6339
Можно и п2к, не принципиально. Нашелся подходящий галетник, от какого-то старого ослика.

-----------------
Лужу-паяю, ЭВМ починяю.


  Не в сети Профиль Профиль на discogs.com (откроется в новом окне) Моя система (откроется в новой вкладке)  
 
 Заголовок сообщения: Коммутатор входов.
Непрочитанное сообщениеДобавлено: 21 апр 2025, 20:17 
Аватара пользователя
Имя: Павел
Возраст: 59
Откуда: солнечная Хакасия

На форуме с
Сообщений: 2661
Его благодарили: 574
Горрыныч писал(а):
галетник, от какого-то старого ослика.

серебро


  Не в сети Профиль  
 
 Заголовок сообщения: Коммутатор входов.
Непрочитанное сообщениеДобавлено: 21 апр 2025, 20:25 
Модератор
Аватара пользователя
Автор темы

Имя: Владимир.
Откуда: СПб. Колпино.

На форуме с
Сообщений: 12873
Его благодарили: 6339
Весельчак У писал(а):
Горрыныч писал(а):
галетник, от какого-то старого ослика.

серебро

Серебро.

-----------------
Лужу-паяю, ЭВМ починяю.


  Не в сети Профиль Профиль на discogs.com (откроется в новом окне) Моя система (откроется в новой вкладке)  
 
Непрочитанное сообщениеДобавлено: 22 апр 2025, 09:48 
Забанен навсегда
Аватара пользователя

Возраст: 111
Откуда: Moskau

На форуме с
Сообщений: 5516
Его благодарили: 1072
Горрыныч писал(а):
Если в природе существуют счетверенные тумблеры, то
Вертел в рученьках своих шаловливых китайские. Показались велики и как-то не очень убедительны.
Вот этот могу заслать овитадоставкой, она дешевле почты раза в два-три. Но что там от него осталось - вопрос...

Изображение

Изображение

Воообще, всё зависит от потребного градуса пафыса. Поляризованные релюхи - высший класс, хороший совецкий галетнег ВОООТ ТАКОГО размера и с непочерневшим серебром - следующий по качеству вариант...

-----------------
Глухой.


  Не в сети Профиль  
 
Непрочитанное сообщениеДобавлено: 22 апр 2025, 09:51 
Модератор
Аватара пользователя
Автор темы

Имя: Владимир.
Откуда: СПб. Колпино.

На форуме с
Сообщений: 12873
Его благодарили: 6339
Phlanger писал(а):
хороший совецкий галетнег ВОООТ ТАКОГО размера и с непочерневшим серебром -

Как раз такой наковырялся.

-----------------
Лужу-паяю, ЭВМ починяю.


  Не в сети Профиль Профиль на discogs.com (откроется в новом окне) Моя система (откроется в новой вкладке)  
 
Непрочитанное сообщениеДобавлено: 02 май 2025, 14:14 
Модератор
Аватара пользователя
Автор темы

Имя: Владимир.
Откуда: СПб. Колпино.

На форуме с
Сообщений: 12873
Его благодарили: 6339
Вот ведь как интересно получается. Битва за тру-балансный вход закончилась заявлением заказчика, что он ему не очень-то и нужен. :evil:
В итоге все ограничилось двумями RCA. Хорошо, не успел опу изуродовать)
Снаружи коробочек выглядит вот так.


Вложения:
IMG_9546.JPG
IMG_9546.JPG [ 447.58 КБ | Просмотров: 2216 ]
IMG_9548.JPG
IMG_9548.JPG [ 291.32 КБ | Просмотров: 2216 ]
IMG_9547.JPG
IMG_9547.JPG [ 604.11 КБ | Просмотров: 2216 ]

-----------------
Лужу-паяю, ЭВМ починяю.
  Не в сети Профиль Профиль на discogs.com (откроется в новом окне) Моя система (откроется в новой вкладке)  
 
Непрочитанное сообщениеДобавлено: 02 май 2025, 14:22 
Модератор
Аватара пользователя
Автор темы

Имя: Владимир.
Откуда: СПб. Колпино.

На форуме с
Сообщений: 12873
Его благодарили: 6339
Процесс пиляния железа:


Вложения:
222.jpg
222.jpg [ 96.61 КБ | Просмотров: 2214 ]
111.jpg
111.jpg [ 77.19 КБ | Просмотров: 2214 ]

-----------------
Лужу-паяю, ЭВМ починяю.
  Не в сети Профиль Профиль на discogs.com (откроется в новом окне) Моя система (откроется в новой вкладке)  
 
Непрочитанное сообщениеДобавлено: 02 май 2025, 14:34 
Модератор
Аватара пользователя
Автор темы

Имя: Владимир.
Откуда: СПб. Колпино.

На форуме с
Сообщений: 12873
Его благодарили: 6339
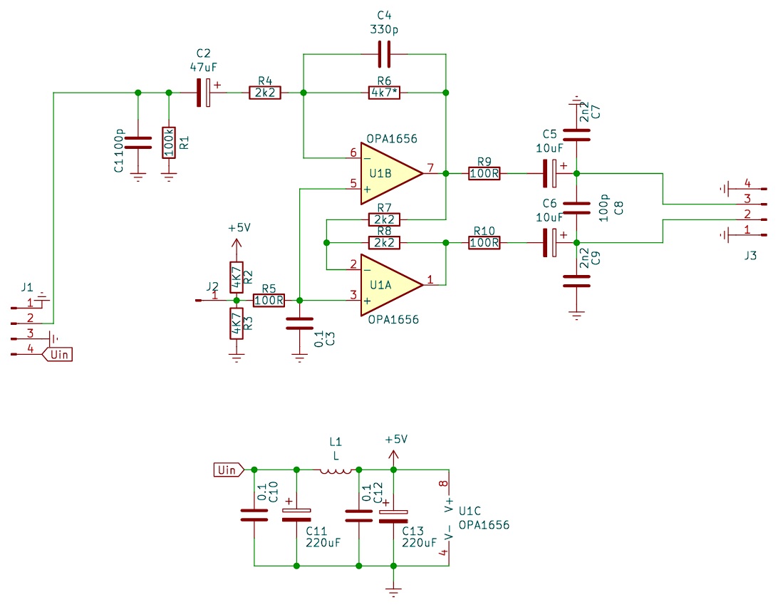
Схема, предварительно, выглядела так:


Вложения:
Пред1.jpg
Пред1.jpg [ 54.78 КБ | Просмотров: 2211 ]

-----------------
Лужу-паяю, ЭВМ починяю.
  Не в сети Профиль Профиль на discogs.com (откроется в новом окне) Моя система (откроется в новой вкладке)  
 
Непрочитанное сообщениеДобавлено: 02 май 2025, 14:36 
Модератор
Аватара пользователя
Автор темы

Имя: Владимир.
Откуда: СПб. Колпино.

На форуме с
Сообщений: 12873
Его благодарили: 6339
Ну и нутро:


Вложения:
IMG_9551.jpg
IMG_9551.jpg [ 647.72 КБ | Просмотров: 2208 ]
IMG_9550.jpg
IMG_9550.jpg [ 613.96 КБ | Просмотров: 2208 ]

-----------------
Лужу-паяю, ЭВМ починяю.
  Не в сети Профиль Профиль на discogs.com (откроется в новом окне) Моя система (откроется в новой вкладке)  
 
Непрочитанное сообщениеДобавлено: 02 май 2025, 14:38 
Злобный модератор
Аватара пользователя

Откуда: Город бесов

На форуме с
Сообщений: 25102
Его благодарили: 6029
Ругалсо ругалсо, а RCA то уж больно знакомые поставил :D

-----------------
Как модератор форума я рад любому вкладу, независимо от того, насколько он деструктивен.


  Не в сети Профиль Моя система (откроется в новой вкладке)  
 
Непрочитанное сообщениеДобавлено: 03 май 2025, 10:15 
Забанен навсегда
Аватара пользователя

Возраст: 111
Откуда: Moskau

На форуме с
Сообщений: 5516
Его благодарили: 1072
Устройство для искажения звука, да.


Вложения:
приставка_для_искажения_звука.gif
приставка_для_искажения_звука.gif [ 69.34 КБ | Просмотров: 2128 ]

-----------------
Глухой.
  Не в сети Профиль  
 
Непрочитанное сообщениеДобавлено: 03 май 2025, 11:12 
Модератор
Аватара пользователя
Автор темы

Имя: Владимир.
Откуда: СПб. Колпино.

На форуме с
Сообщений: 12873
Его благодарили: 6339
Конечно, китайские трансы то еще г. :mrgreen:
Погоняю, некоторое время, вдруг, чудесным образом разогреются.
Вчера, в течение дня звук постоянно "плавал".

-----------------
Лужу-паяю, ЭВМ починяю.


  Не в сети Профиль Профиль на discogs.com (откроется в новом окне) Моя система (откроется в новой вкладке)  
 
Непрочитанное сообщениеДобавлено: 03 май 2025, 14:08 
Забанен навсегда
Аватара пользователя

Возраст: 111
Откуда: Moskau

На форуме с
Сообщений: 5516
Его благодарили: 1072
Не могу сказать, насколько ужастны именно эти китайские трансформатыры. Мне неоднократно попадались совершенно годные, не такие, но несомненно китайские.
Тут большие сомнения вызывает физический смысл самого... простите, устройства.

-----------------
Глухой.


  Не в сети Профиль  
 
Непрочитанное сообщениеДобавлено: 03 май 2025, 15:06 
Злобный модератор
Аватара пользователя

Откуда: Город бесов

На форуме с
Сообщений: 25102
Его благодарили: 6029
Володя, это ты трансы замерял и маркировал? Вроде разброс параметров очень маленький

-----------------
Как модератор форума я рад любому вкладу, независимо от того, насколько он деструктивен.


  Не в сети Профиль Моя система (откроется в новой вкладке)  
 
Непрочитанное сообщениеДобавлено: 03 май 2025, 15:11 
Модератор
Аватара пользователя
Автор темы

Имя: Владимир.
Откуда: СПб. Колпино.

На форуме с
Сообщений: 12873
Его благодарили: 6339
Phlanger писал(а):
физический смысл

Да все просто. Хотел человек балансный пред, а потом расхотел. А железки уже были. Не выбрасывать же)))
Вообще, думаю, слегка подпилить и в ушник его превратить.

-----------------
Лужу-паяю, ЭВМ починяю.


  Не в сети Профиль Профиль на discogs.com (откроется в новом окне) Моя система (откроется в новой вкладке)  
 
Показать сообщения за:  Поле сортировки  
Начать новую тему Ответить на тему  [ Сообщений: 31 ]  На страницу 1, 2  След.

Часовой пояс: UTC + 3 часа


Кто сейчас на форуме

Сейчас этот форум просматривают: нет зарегистрированных пользователей и гости: 2


Вы не можете начинать темы
Вы не можете отвечать на сообщения
Вы не можете редактировать свои сообщения
Вы не можете удалять свои сообщения
Вы не можете добавлять вложения

Найти:
Перейти:  

Создано на основе phpBB® Forum Software © phpBB Group
© 2013-2020 Sound Space - форум о музыке и аудиотехнике
Разработка логотипа - artcore.top

    hosted by .masterhost