Форум о музыке и аудиотехнике Sound Space



Часовой пояс: UTC + 3 часа




Начать новую тему Ответить на тему  [ Сообщений: 63 ]  На страницу 1, 2, 3  След.
Автор Сообщение
 Заголовок сообщения: Апгрейд Амфитона 50 УМ104С
Непрочитанное сообщениеДобавлено: 20 окт 2013, 16:39 
Конструктор
Аватара пользователя
Автор темы

Имя: Олег
Возраст: 60
Откуда: Футурама

На форуме с
Сообщений: 3221
Его благодарили: 823
И так Вы все наверное озадачились пропаданием темы про Амфитон.
Вложение:
Амфитон 013.jpg
Амфитон 013.jpg [ 320.37 КБ | Просмотров: 13462 ]

Я специально попросил нашего администратора снести тему из за возникших в процессе апгрейда сложностей.
Теперь все более менее устаканилось, была проведена консультация с" монстрами " радиотехники в лице Е Васильченко соседом фактически , Костантином Мусатовым и Сергеем Агеевым. Наилем Мухаметзяновым ака Nota Bene .За консультации по "проводным" вопросам отдельное спасибо Игорю ака Игвин . За это им огромный поклон и спасибо!
Были заданы определенные вопросы по схеме на Веголабе, правда больше бестолковых ответов я там получил.
Так как сама схема совершенно не идеальная .
Цитата:
Тут три каскада усиления по напряжению, что означает сложную коррекцию, сильно завязанную на типы примененных транзисторов.
Действительно именно коррекция под импортные транзисторы в 10 ть раз более высокочастотные чем наши КТ5ХХ серий и КТ8ХХ cерий была самая ответственная часть переделки.
Пришлось переводить схему в МикроКап и там ее оптимизировать. Получилось более менее удобоваримо. Не идеально ибо идеальности от нее добится невозможно.
Однако сейчас по крайней мере если выполнить все требования по замене и корректировки схемы на импорте то отпали совершенно шаманские методы с гашением возбуждения схемы на ВЧ.
Поэтому свято 8-) придерживайтесь моих рекомендаций по элементной базе и главное имейте под рукой хороший осциллограф с полосой за 50 мГц и желательно раб станцию со спектролабом и хорошей звуковой картой.
Наличие всего одного китайского мультиметра не приветствуется и браться за такую переделку исходного усилителя нельзя!

И так что мы рекомендуем по переделки из доступных деталей.
Первое закупите в БП четыре а лучше восемь брендовых электролитов . В установочные места по бокам платы УНЧ могут войти или по одному хорошему большей емкости или пара электролитов соединенных параллельно. Размер ниши примерно 116Х40 мм ,в высоту примерно чуть больше 40 мм. Из ходя из этого купите электролиты.
Я рекомендую параллельное соединение двух менее емких чем один . Я надеюсь для чего не надо объяснять. Электролиты берите на напряжение не более 50 В от 40 -50В это оптимум. Брать лучше 85градусные( предпочтительней) но можно и 110градусные с пониженным ESR . Я брал Yageo 10000Х50В.
У вас должно получится от 20000 до 30000 мкФ на плечо. Более не надо иначе придется делать софт старт по сети.
Далее сразу планируйте заменить наши диодные сборки типа КЦ хорошими быстрыми диодами. Шоттки или ультафастами. Ток не менее 10А с обр не менее 200В. С Шоттки нужно обеспечить хороший запас.
Реле коммутации АС лучше заменить или на импорт но с серебрянными контактам ( силовые) не какого золота или на наши типа ТКЕ52ПД выбирайте http://www.velkont.ru/production/rele/
При этом вторую пару клемм на акустику можно не подключать.
Далее клеммы на АС на вашей совести , менять желательно ибо родные хрень.
Закупите пару RCA мам для организации входных разьемов . Это тоже на вашей совести.
Далее нужно чуть больше метра хорошего микрофонного кабеля для замены родного оловянно облуженного. Тоже на вашей совести , не каких рекомендаций по марке . Далее понадобится неплохой провод для организации замены родного в силовой части разводки питания. Ваши предпочтения .
Я брал Кведовский.
И главное найдите хороший старый провод в эмалевой изоляции Моножилу. Такой что бы и гнулся нормально и был не слишком тонкий. 0.8-1 мм думаю будет ок.
Он вам понадобится для замены родного шнурка с выхода УНЧ до акустических разьемов и проведения земли в усилителе.
Поэтому переделку начните с замены всей проводки в усилителе на то что рекомендовал. Разрезайте фирменный жгут ( после стянете его пластиковыми стяжками)осторожно и смело заменяйте провода . Силовые диоды меняйте сразу. Не трогайте мелкие периферийные провода идущие на платку индикации итд. Их трогать не надо. Меняйте только силовые и земли отвечающие за сигнал и питание.
Моножилой проложите от земляной "Мекки " УНЧ ( эта точка схождения земель) перемычку через всю плату до земляной дорожки входа как на фото.
Вложение:
Амфитон 011.jpg
Амфитон 011.jpg [ 401.23 КБ | Просмотров: 13462 ]


Подсоединение сигнального микрофонного кабеля нужно сделать так что бы его оплетка соединялась с землей усилителя только на плате УНЧ на входе и нигде больше включая плату аттенюаторов ( регуляторов чувствительности ), сигнальная земля( вторя жилка кабеля) присоединяется тоже на входе к земле и далее она идет на плату аттенюаторов и на входные разъемы. Это гарантирует отсутствие зем петель и хорошую экранировку сигнала.
Второй вариант ; оплетка кабелей соединяются на объединенной земле к винту куда приходят земли с "мекк " с обоих УНЧ . На плате УНЧ не соединяется!

Далее выкусываете в платах регуляторов аттенюаторов мерзкие К73-17 и замените их хорошие брендовые биполярные конденсаторы Ничикон емкостью 20Х16в.

Меняете реле и прокладываете моножилу от каждой " мекки" земли плат УНЧ на вых разьемы и до объединенной земли до винта корпуса . Там получится две моножилы на канал. Далее прокладываете сигнальную моножилу до реле и до вых разьемов.

Внимание ! Подготовка моножилы. Моножилу нужно аккуратно обработать что бы снять лак , далее работая в перчатках отполировать ее доступными методами , обезжирить и покрыть полиуретановым лаком . Далее вставить ее в термоусадку чуть большего размера и не в коем случае термоусадку не усаживать!!! Моножила должна быть в воздухе!

После того как вы это проделаете проверьте усилитель , работает ли 8-) Обязательно . Если все ок то можно приступать к замене элементной базы.
Это вторая часть работы. Чуть позже.

-----------------
В интернете вы можете быть кем угодно. Странно, что многие предпочитают быть идиотами.
Если человека кусает вампир, он становится вампиром. Такое ощущение, что многих вокруг искусали бараны!


  Не в сети Профиль  
 
 Заголовок сообщения: Апгрейд Амфитона 50 УМ104С
Непрочитанное сообщениеДобавлено: 20 окт 2013, 18:53 
Конструктор
Аватара пользователя
Автор темы

Имя: Олег
Возраст: 60
Откуда: Футурама

На форуме с
Сообщений: 3221
Его благодарили: 823
Продолжим.
После того как вы выяснили что у вас нет ошибок в монтаже силовой части и сигнальной можно приступать к замене нашей элементной базы на импорт.
Привожу почти оригинальную часть схемы
Вложение:
оконечник 50ум-104с апгрейд.JPG
оконечник 50ум-104с апгрейд.JPG [ 277.08 КБ | Просмотров: 13426 ]

Конденсаторы С1 и С4 замените на импорт , я ставил Панасоник FM по 330Х35.
В первую очередь отключите встроенную токовую защиту на тр VT10,VT11 . Для этого надо просто выпаять диоды VD14 ,15 ть . После этого она не будет вмешиваться .
Далее от входа к выходу ; заменять родные входные Р канальные КП103МР можно на наши же КП103М но военку в металле с золотом . У родных КП103МР напряжения отсечки 0.5В а я менял на подобранные пары с 1% разлетом с напряжением отсечки в 4В. Транзисторы подбирать в пары строго обязательно!
Можно поискать и импорт Р канальные аналоги но сортимент их небольшой и они крайне дефицитны .
Далее тр VT4 -VT6 заменить на проверенные BC639 а VT5-VT7 на BC640 . Транзистор термодатчик VT 1 типа КТ315 заменить на ВС639 .
Далее преддрайверные VT12 заменить на ВС639 а VT13 на ВС640 .
Более мощные транзисторы как VT8 на MJE253 ,VT9 -MJE243,VT14-MJE243,VT15-MJE253 от ON Semiconductor. Это отличнейшие транзисторы.
Что касаемо транзисторов ВК то гаратированно отменный результат будет с парами от ON Semiconductor. 2N5883,5884 это VT4 ,VT8 . А транзисторы VT7 ,VT3 на 2N5885,2N5886.
Так же можно заменить выше упомянутые транзисторы на пары от Мотороллы это MJ15024/25 но при таком питании в +/-30В это немного не то. Тем нее у меня эти пары , пока не привезли 2N ки.
Помните что со сменой транзисторов надо будет заменить эмиттерные резисторы типа С5-16 в 0.39 Ом как в стоке на 0.12 Ома .
Транзисторы оконечного каскада да и все драйверные мощные желательно подобрать.
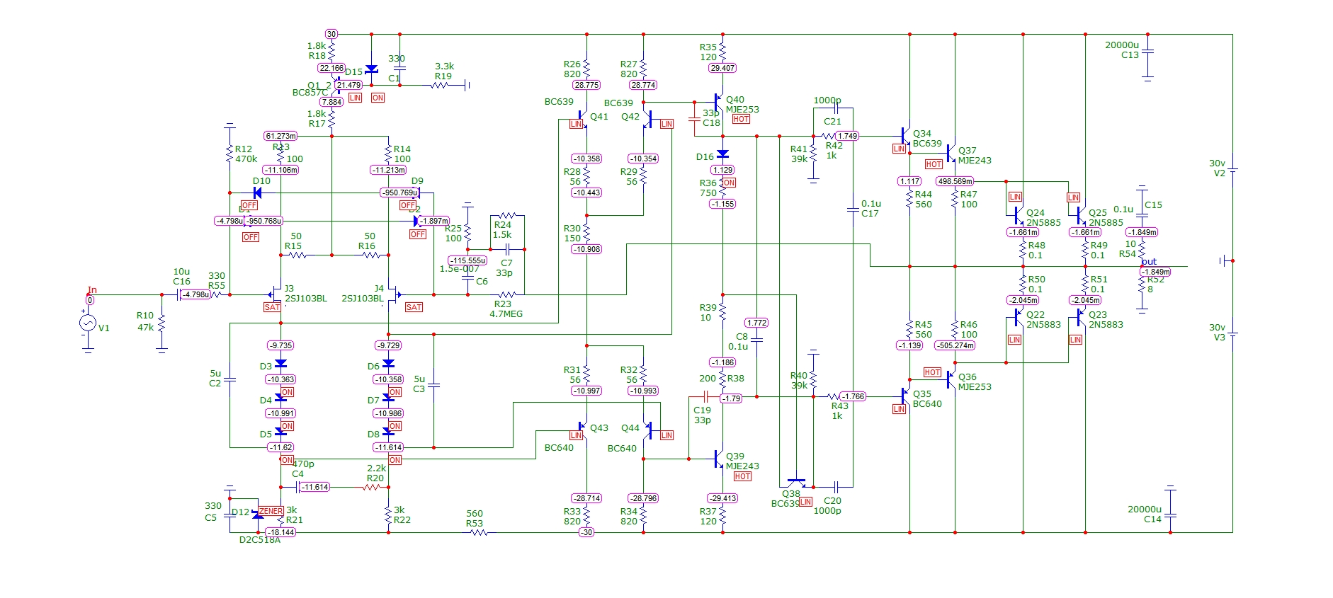
Схему прилагаю
Вложение:
Амфитон на импорте.JPG
Амфитон на импорте.JPG [ 496.63 КБ | Просмотров: 13426 ]


Далее убираем из схемы конденсаторы С11 и С13 по 100 пФ и переносим их в база коллектор VT8 и VT9 на новой схеме они красным цветом. Цепь коррекции С3 и R8 c измененным значением я у себя не трогал. Тут есть ряд вопросов надо ли.
Далее если все сделано правильно усилитель должен запустится без следов подвозбуждения , контролируется широкополосным осцилом на выходе . Ток покоя надо будет поднять до 100 мА на каждый тр ВК , контроль на эмиттерных резисторах .
Резистор R27 что в оригинальной схеме шунтируйте с обратной стороны платы резистором в 680 Ом иначе с новыми тр ВК ток покоя вы не поднимете.
Рекомендую заменить наши "подстроечники" на много оборотные импортные.
Далее дайте поработать усилителю в холостую минут десять и выведете на выходе нуль до минимума. Еще раз подстройте ток покоя .
Подайте на вход канала меанд частотой 1 кГц с калибровочного выхода вашего осцилографа и на нагрузке гляньте на сигнал с выхода. Если на фронте заметный выброс то корректируйте его конденсатором С7 , тут емкость может быть разная по экземплярам усилителя. Добивайтесь гладкой переходной характеристики типа
Вложение:
коррекция 004.jpg
коррекция 004.jpg [ 288.47 КБ | Просмотров: 13426 ]

Конденсаторы С5 С8 С12 можно заменить на хороший пропилен типа Эпкоса или Рифа , также тот же пропилен С9-С10 ть , тут встанет Rifa FKP .

На этом в общем и все. Я не даю гарантию что все у вас пройдет гладко поэтому без вышеперечисленных приборов не обойтись . Контроль и еще раз контроль!

На выходе можно измерить характеристики усилителя.
У меня получилось так. При сетевом питании за 230 В в на резистивную нагрузку в 8.5Ом на 1 кГц он выдавал около 29 ватт , на 4.25 Ом 59 ватт! Классика , много ли буржуйских аппаратов могут такое :)
По искажениям ; Они при токе покоя 100 мА на тр в ВК должны лежать в шумах. Вторая и третья и более старшие гармоники должны находится в шумовой полке.
Тут следует рассказать как можно проконтролировать работу с компьютером.
Рекомендую с одобрения С Агеева работу с щупом от осцилографа .
Цитата:
Берется байонет( для подключения щупа) к нему паяется хороший конденсатор например Эпкос или Рифа на 1-2 мкФ . Сам конденсатор и разьем должен быть в стальной коробочке для экранировки магнитного и эл поля . В ту же коробочку впаиваем RCA маму на центральный электрод к ней впаиваем другой конец нашего конденсатора. Подсоединяем со стороны RCA мамы звук карту и щуп готов. Конечно не оптимально но юзать можно. Можно лазать не спалив ( при включенном делителе естественно)карту на выход усилителя и по каскадам.
Такой метод позволяет достаточно корректно смотреть сигнал по каскадно без влияния земляной петли неизбежно образующейся при соединении с компьютером выход зв карты -вход усь выход - вход зв карты.
Цитата:
при этом одинаково делится как полезный сигнал, так и разница потенциалов земель

Не забываем что под щуп надо заново откалибровать О дБ на графиках в спектролабе .

Итог
Вложение:
30 ватт 8.5 Ом 1 кГц.JPG
30 ватт 8.5 Ом 1 кГц.JPG [ 901.17 КБ | Просмотров: 13426 ]
Вложение:
59 ватт 1 кГц 4.25 Ом.JPG
59 ватт 1 кГц 4.25 Ом.JPG [ 782.31 КБ | Просмотров: 13426 ]
Вложение:
IMD 17-18 кГц 30 ватт 8.5 Ом.JPG
IMD 17-18 кГц 30 ватт 8.5 Ом.JPG [ 477.13 КБ | Просмотров: 13426 ]
Вложение:
IMD 17-18 кГц 30 ватт 8.5 Ом  полный.JPG
IMD 17-18 кГц 30 ватт 8.5 Ом полный.JPG [ 521.49 КБ | Просмотров: 13426 ]
Вложение:
IMD 60 Гц 8 кГц 8.5 Ом 30 ватт.JPG
IMD 60 Гц 8 кГц 8.5 Ом 30 ватт.JPG [ 894.28 КБ | Просмотров: 13426 ]

-----------------
В интернете вы можете быть кем угодно. Странно, что многие предпочитают быть идиотами.
Если человека кусает вампир, он становится вампиром. Такое ощущение, что многих вокруг искусали бараны!


  Не в сети Профиль  
 
 Заголовок сообщения: Апгрейд Амфитона 50 УМ104С
Непрочитанное сообщениеДобавлено: 20 окт 2013, 19:34 
Аватара пользователя
Имя: Игорь
Возраст: 56
Откуда: Донецк-Сталино

На форуме с
Сообщений: 2003
Его благодарили: 244
Перечитал два раза. Блин даже не знаю что сказать.
Проделанную работу можно сравнить с спортивным результатом, и планка задрана очень высоко, причем настолько высоко, что с другой точки зрения оно того не стоит. Это я к тому что наверно проще собрать новый усь.

-----------------
"Варкалось...Хливкие шорьки пырялись по Наве..."©


  Не в сети Профиль  
 
 Заголовок сообщения: Апгрейд Амфитона 50 УМ104С
Непрочитанное сообщениеДобавлено: 20 окт 2013, 19:41 
Конструктор
Аватара пользователя
Автор темы

Имя: Олег
Возраст: 60
Откуда: Футурама

На форуме с
Сообщений: 3221
Его благодарили: 823
Гесер
Ну если только от подопытного оставить один корпус и БП так как они там выше всяческих похвал. Собрать новый усь , так в новом тоже проводку делать надо , cмысл ?
Конечно с учетом дурной схемы эта переделка полумера но больше конечное же спортивно :) интересно ж вытянуть почти все на что она способна.
А полумеры типа увеличения емкости электролитов питания без всего остального как любят у нас это даже не полумера а так твик не твик 8-) Нормальным словом я
это не назову.

Да кстати тому кто решится на подобное. Все манипуляции с усилителем проводить на черновую с включением его в питаюшую сеть через лампу накаливания мощностью 100 Ватт . Во избежании так сказать. Лишь тридцать раз убедившись что все в порядке включать как положено!

-----------------
В интернете вы можете быть кем угодно. Странно, что многие предпочитают быть идиотами.
Если человека кусает вампир, он становится вампиром. Такое ощущение, что многих вокруг искусали бараны!


  Не в сети Профиль  
 
 Заголовок сообщения: Апгрейд Амфитона 50 УМ104С
Непрочитанное сообщениеДобавлено: 20 окт 2013, 20:24 
Конструктор
Аватара пользователя
Имя: Денис
Возраст: 39
Откуда: Самара

На форуме с
Сообщений: 823
Его благодарили: 131
спасибо за советы, тут планируется переделка Пионэра А30, Вк хочу собрать на LME + полевики, так что попробуем :)


  Не в сети Профиль  
 
 Заголовок сообщения: Апгрейд Амфитона 50 УМ104С
Непрочитанное сообщениеДобавлено: 20 окт 2013, 23:03 
Конструктор
Аватара пользователя
Автор темы

Имя: Олег
Возраст: 60
Откуда: Футурама

На форуме с
Сообщений: 3221
Его благодарили: 823
Прочитав сей материал ИГВИН внес поправку.
Цитата
Цитата:
По лакированным проводникам внесу поправку.
Некоторые лакированные обмоточные звучат сами по себе без сдирания лака очень хорошо.
Заранее не скажешь, как будет, потому что лаков использовали очень много разных.

Лакировать я предлагал изначально голый медный проводник, и вот его перед применением полирнуть

Напрашивается вполне очевидный вывод что моножилу надо бы как то отслушать на другой системе что бы принять решение о полировке.

Кроме этого есть еще один вариант очень правильный но существенно затратнее в части организации хорошего питания УН .
Это намотать на штатный тор доп обмотки с напругой чуть больше основной на 10-12 В дабы отдельным БП питать входную часть УН и драйвера а транзисторы ВК питать штатным питанием. В стоке схема из за упрошенного решения по питанию клипует довольно жестко. Но это возможно будет сделано но не сразу.

-----------------
В интернете вы можете быть кем угодно. Странно, что многие предпочитают быть идиотами.
Если человека кусает вампир, он становится вампиром. Такое ощущение, что многих вокруг искусали бараны!


  Не в сети Профиль  
 
 Заголовок сообщения: Апгрейд Амфитона 50 УМ104С
Непрочитанное сообщениеДобавлено: 20 окт 2013, 23:48 
Конструктор
Аватара пользователя
Автор темы

Имя: Олег
Возраст: 60
Откуда: Футурама

На форуме с
Сообщений: 3221
Его благодарили: 823
dimo61
В частности ИГВИН пишет что полировка дает некий лоск в звуке и дает хорошую басовую основу. Верить этому или не верить дело хозяйское но прислушаться к автору Noosfera думаю можно. http://www.vegalab.ru/forum/showthread.php/49243-Noosfera.

-----------------
В интернете вы можете быть кем угодно. Странно, что многие предпочитают быть идиотами.
Если человека кусает вампир, он становится вампиром. Такое ощущение, что многих вокруг искусали бараны!


  Не в сети Профиль  
 
 Заголовок сообщения: Апгрейд Амфитона 50 УМ104С
Непрочитанное сообщениеДобавлено: 21 окт 2013, 09:44 
Аватара пользователя

Возраст: 55
Откуда: Московская область

На форуме с
Сообщений: 10426
Его благодарили: 2088
Что-то не слышно хоров златоухих и книжников-фарисеев.... :lol: Ведь тема затронута актуальная - атслушка проводов! ;)

-----------------
Мы не должны позволять цифрам определять качество звука , как и химическому анализу быть арбитром вина
__________________________________________________________________________________ (Нельсон Пасс)


  Не в сети Профиль Профиль на discogs.com (откроется в новом окне) Моя система (откроется в новой вкладке)  
 
 Заголовок сообщения: Апгрейд Амфитона 50 УМ104С
Непрочитанное сообщениеДобавлено: 21 окт 2013, 09:58 
Аватара пользователя

Возраст: 51
Откуда: Москва

На форуме с
Сообщений: 2207
Его благодарили: 571
Bender Олег тебе говорили что ты маньяк? :-) 8-)

-----------------
It's a Sony!


  Не в сети Профиль Профиль на discogs.com (откроется в новом окне) Моя система (откроется в новой вкладке)  
 
 Заголовок сообщения: Апгрейд Амфитона 50 УМ104С
Непрочитанное сообщениеДобавлено: 21 окт 2013, 09:59 
Имя: Дмитрий
Откуда: Тольятти

На форуме с
Сообщений: 1264
Его благодарили: 68
dimo61 писал(а):
если моножилу охладить в жидком азоте,то есть сделать примитивную криообработку , звук станет лучше...

а выделенки свои, то же в азоте охлаждал? :)

-----------------
http://pvd-audio.com/


  Не в сети Профиль  
 
 Заголовок сообщения: Апгрейд Амфитона 50 УМ104С
Непрочитанное сообщениеДобавлено: 21 окт 2013, 10:11 
Аватара пользователя
Имя: Владимир
Откуда: самара

На форуме с
Сообщений: 3582
Его благодарили: 1158
nektar писал(а):
Что-то не слышно хоров златоухих и книжников-фарисеев.... Ведь тема затронута актуальная - атслушка проводов!

да, тоже интересно ау!!! Мастер Уфа---твой выход !!! Хотелось бы Вас на равных услышать, да немножко ума поднабраться... А то критика как то однобока, однозначно только тех, кто меннее опытен и грамотен...


  Не в сети Профиль Моя система (откроется в новой вкладке)  
 
 Заголовок сообщения: Апгрейд Амфитона 50 УМ104С
Непрочитанное сообщениеДобавлено: 21 окт 2013, 10:25 
Аватара пользователя

Возраст: 55
Откуда: Московская область

На форуме с
Сообщений: 10426
Его благодарили: 2088
samar писал(а):
да, тоже интересно ау!!! Мастер Уфа---твой выход !!! Хотелось бы Вас на равных услышать, да немножко ума поднабраться... А то критика как то однобока, однозначно только тех, кто меннее опытен и грамотен...



Да никто не возразит!!!! :lol: Ты что, не видишь, здесь уважаемый Бендер, Игвин и другая тяжёлая артиллерия заговорила.... :D Это не мы - простачки.....Тут такие зубры аудиоинженерии говорят , что провода влияют на звук!

-----------------
Мы не должны позволять цифрам определять качество звука , как и химическому анализу быть арбитром вина
__________________________________________________________________________________ (Нельсон Пасс)


  Не в сети Профиль Профиль на discogs.com (откроется в новом окне) Моя система (откроется в новой вкладке)  
 
 Заголовок сообщения: Апгрейд Амфитона 50 УМ104С
Непрочитанное сообщениеДобавлено: 21 окт 2013, 11:06 
Конструктор
Аватара пользователя
Автор темы

Имя: Олег
Возраст: 60
Откуда: Футурама

На форуме с
Сообщений: 3221
Его благодарили: 823
nektar
Цитата:
Ты что, не видишь, здесь уважаемый Бендер, Игвин и другая тяжёлая артиллерия заговорила...
Ну ИГВИН по моей просьбе инкогнито заходил на форум и почитал сей труд ,после высказал конкретное замечание мне в личке а я его с разрешения процитировал.
Да кстати влияние проводов и изоляции на них внимание есть. Даже тов Андронников высказывался о влиянии проводов. В свои конструкции он провода абы какие не сует. :) Я так же рекомендую найти сайт Амура где есть четкие рекомендации по проводам и изготовлению межблочников.
nektar Однако не надо превращать все в балаган.

dimo61
Цитата:
а есть наблюдения - измерения от разных диодов ?
Да есть . Тому кто интересуется рекомендую посетить вот это раздел http://www.vegalab.ru/forum/showthread.php/1105-%D0%A8%D0%BE%D1%82%D1%82%D0%BA%D0%B8-%D0%B2-%D0%B2%D1%8B%D0%BF%D1%80%D1%8F%D0%BC%D0%B8%D1%82%D0%B5%D0%BB%D0%B5 Ну и вообще всю тему питания на Веге.
По хорошему на до бы еще ставить цобеля что бы убирать вч срачь в питании от диодов. Я выложу схемку .

-----------------
В интернете вы можете быть кем угодно. Странно, что многие предпочитают быть идиотами.
Если человека кусает вампир, он становится вампиром. Такое ощущение, что многих вокруг искусали бараны!


  Не в сети Профиль  
 
 Заголовок сообщения: Апгрейд Амфитона 50 УМ104С
Непрочитанное сообщениеДобавлено: 21 окт 2013, 11:20 
Конструктор
Аватара пользователя
Автор темы

Имя: Олег
Возраст: 60
Откуда: Футурама

На форуме с
Сообщений: 3221
Его благодарили: 823
Вот эта схемка
Вложение:
snubber-tweak.GIF
snubber-tweak.GIF [ 6.2 КБ | Просмотров: 13258 ]

Цитата:
Благодаря этой модификации обеспечивается лучшее подавление самых высокочастотных (>1мгц) помех от работы диодного моста.
Конденсаторы 100нф (керамика smd) просто напаиваем сверху на smd-резисторы

-----------------
В интернете вы можете быть кем угодно. Странно, что многие предпочитают быть идиотами.
Если человека кусает вампир, он становится вампиром. Такое ощущение, что многих вокруг искусали бараны!


  Не в сети Профиль  
 
 Заголовок сообщения: Апгрейд Амфитона 50 УМ104С
Непрочитанное сообщениеДобавлено: 21 окт 2013, 12:53 

samar писал(а):
да, тоже интересно ау!!! Мастер Уфа---твой выход !!!

А чего писАть. Доводка Амфитона правильна.
А бредить насчёт проводов ......... это не моё.
Я в здравом уме.


   
 
 Заголовок сообщения: Апгрейд Амфитона 50 УМ104С
Непрочитанное сообщениеДобавлено: 21 окт 2013, 13:10 
Аватара пользователя

Возраст: 55
Откуда: Московская область

На форуме с
Сообщений: 10426
Его благодарили: 2088
Bender писал(а):
nektar Однако не надо превращать все в балаган.


Какой ещё балаган? Чего ты на меня наехал? Я просто констатирую факт. Игра проводами имеет место быть.

-----------------
Мы не должны позволять цифрам определять качество звука , как и химическому анализу быть арбитром вина
__________________________________________________________________________________ (Нельсон Пасс)


  Не в сети Профиль Профиль на discogs.com (откроется в новом окне) Моя система (откроется в новой вкладке)  
 
 Заголовок сообщения: Апгрейд Амфитона 50 УМ104С
Непрочитанное сообщениеДобавлено: 21 окт 2013, 13:24 
Конструктор
Аватара пользователя
Автор темы

Имя: Олег
Возраст: 60
Откуда: Футурама

На форуме с
Сообщений: 3221
Его благодарили: 823
nektar
Цитата:
Игра проводами имеет место быть.
Я наехал ? :) Не наезжал.
Про игру наверное можно вспомнить много чего мудрого в смысле того что не надо сильно акцентировать на этом внимание. Многие явно в этом плане начинают перебарщивать.

-----------------
В интернете вы можете быть кем угодно. Странно, что многие предпочитают быть идиотами.
Если человека кусает вампир, он становится вампиром. Такое ощущение, что многих вокруг искусали бараны!


  Не в сети Профиль  
 
 Заголовок сообщения: Апгрейд Амфитона 50 УМ104С
Непрочитанное сообщениеДобавлено: 19 ноя 2013, 02:05 
Конструктор
Аватара пользователя
Автор темы

Имя: Олег
Возраст: 60
Откуда: Футурама

На форуме с
Сообщений: 3221
Его благодарили: 823
dimo61
Не могу. Нет у меня такого генератора. Все хочу приобрести да все то жаба душит то просто нет нормальных . Сделать самому на пару тройку фиксированных частот лень. :)
Со звуковухи понятное дело не покатит.

-----------------
В интернете вы можете быть кем угодно. Странно, что многие предпочитают быть идиотами.
Если человека кусает вампир, он становится вампиром. Такое ощущение, что многих вокруг искусали бараны!


  Не в сети Профиль  
 
 Заголовок сообщения: Апгрейд Амфитона 50 УМ104С
Непрочитанное сообщениеДобавлено: 19 ноя 2013, 12:48 
Конструктор
Аватара пользователя
Автор темы

Имя: Олег
Возраст: 60
Откуда: Футурама

На форуме с
Сообщений: 3221
Его благодарили: 823
dimo61
Я наверное все же сделаю. Ты напиши какой ряд частот надо а я сделаю на таймерочке 555 м на фиксу.

-----------------
В интернете вы можете быть кем угодно. Странно, что многие предпочитают быть идиотами.
Если человека кусает вампир, он становится вампиром. Такое ощущение, что многих вокруг искусали бараны!


  Не в сети Профиль  
 
 Заголовок сообщения: Апгрейд Амфитона 50 УМ104С
Непрочитанное сообщениеДобавлено: 20 ноя 2013, 01:46 
Конструктор
Аватара пользователя
Автор темы

Имя: Олег
Возраст: 60
Откуда: Футурама

На форуме с
Сообщений: 3221
Его благодарили: 823
dimo61
Ты чего куришь на ночь ? :) Отсыпь немного
Цитата:
(по возможности) ... и до 10 мгц ...
Я даже комментировать не буду.. это ж бред.
Транзисторные УНЧ так не проверяют..это тебе не самопальная лампа :lol: , кроме того и лампе незачем такое влупливать.
У этого уся спад в симе начинается около мегагерца :evil: Ты чего.. полюс ООС специально так сделал ты попутал чего там , если не попутал иди теорию ООС учи.
Цитата:
резкий спад амплитуды меандра на 80-90 кгц на получше по звуку усилителях,(синус при этом 150-200)
Не чего это не даст ради интереса глянь лампачи SE или что там с меандром творится. :lol: Однако ж звучат.
Цитата:
интересно увязать измерения искажений по твоей методе с широкоплосностью на меандре ...
Неинтересно , ВЫ неправильно формулируете и не то смотрите. И метода не моя а Констанина .
Я даже дергатся не буду что бы так тестить.
Гляну меандр до 10-20 кГц и достаточно и то не как это тебе не скажет о звучании..
Вы что батенька..

-----------------
В интернете вы можете быть кем угодно. Странно, что многие предпочитают быть идиотами.
Если человека кусает вампир, он становится вампиром. Такое ощущение, что многих вокруг искусали бараны!


  Не в сети Профиль  
 
 Заголовок сообщения: Апгрейд Амфитона 50 УМ104С
Непрочитанное сообщениеДобавлено: 08 июл 2014, 17:13 
Имя: Тгорь

На форуме с
Сообщений: 5
Его благодарили: 0
Доброго времени суток! Очень интересная тема, БОЛЬШОЕ СПАСИБО Bender за труды в создании этой темы .
У меня есть пару вопросов . Есть точно такой усилитель Амфитон 50УМ-104С и чувствую ,что ему очень нужна профилактика ( в одном канале прорывается сквозь музыку шум) раньше никак руки не доходили, нашёл Вашу статью и решил попробовать сделать профилактику. Думаю для начала поменять конденсаторы и диодные мосты по питанию и осуществить замену проводов , по Вашим рекомендациям в начале статьи, но пока транзисторы оставлю родные. У меня к Вам просьба подскажите пожалуйста мне тоже можно отключить встроенную токовую защиту на тр VT10,VT11 выпаяв диоды VD14 ,15 и убрать из схемы конденсаторы С11 и С13 по 100 пФ и переносим их в база коллектор VT8 и VT9 так как Вы исправили на родной схеме или это нужно делать только когда менять на импортные транзисторы?


  Не в сети Профиль  
 
 Заголовок сообщения: Апгрейд Амфитона 50 УМ104С
Непрочитанное сообщениеДобавлено: 08 июл 2014, 17:27 
Конструктор
Аватара пользователя
Автор темы

Имя: Олег
Возраст: 60
Откуда: Футурама

На форуме с
Сообщений: 3221
Его благодарили: 823
Yaigor
Целесообразность встроенной защиты в случае применение импорных тр в ВК нулевая практически.
В вашем случае лучше оставить как есть.
Также кондюки в новой схеме С11&C13 служат для того что бы задавить возможный генереж схемы на ВЧ. В этом плане родная схема по типу ОУ просто чумовая.
Можете попробовать конечно но без осцилографа я бы не рекомендовал соваться.
Менять провода и диоды при старой схеме я вообще смысла не вижу это больше похоже на то чем занимается кот когда ему делать нечего.

Усилитель лучше использовать под DIY проект как корпус с БП и совершенно другой схемой так как даже мой перевод на импорт из той же оперы про кота. :)
Лучше сделать новые платы и реализовать что то свое в том числе и в классе А благо и БП и радиаторы с конструктивом очень неплохи для такого проекта.

-----------------
В интернете вы можете быть кем угодно. Странно, что многие предпочитают быть идиотами.
Если человека кусает вампир, он становится вампиром. Такое ощущение, что многих вокруг искусали бараны!


  Не в сети Профиль  
 
 Заголовок сообщения: Апгрейд Амфитона 50 УМ104С
Непрочитанное сообщениеДобавлено: 08 июл 2014, 17:42 
Аватара пользователя

Возраст: 55
Откуда: Междуреченск КУЗБАСС

На форуме с
Сообщений: 2886
Его благодарили: 756
Bender
Так усилок то поехал к Шуре Осечкину?


  Не в сети Профиль Профиль на discogs.com (откроется в новом окне) Моя система (откроется в новой вкладке)  
 
 Заголовок сообщения: Апгрейд Амфитона 50 УМ104С
Непрочитанное сообщениеДобавлено: 08 июл 2014, 17:45 
Конструктор
Аватара пользователя
Автор темы

Имя: Олег
Возраст: 60
Откуда: Футурама

На форуме с
Сообщений: 3221
Его благодарили: 823
different
Нет пока. Некогда мне.
Будет время отправлю. Могу кстати мимо Шуры тебе отправить.

-----------------
В интернете вы можете быть кем угодно. Странно, что многие предпочитают быть идиотами.
Если человека кусает вампир, он становится вампиром. Такое ощущение, что многих вокруг искусали бараны!


  Не в сети Профиль  
 
 Заголовок сообщения: Апгрейд Амфитона 50 УМ104С
Непрочитанное сообщениеДобавлено: 08 июл 2014, 17:52 
Аватара пользователя

Возраст: 55
Откуда: Междуреченск КУЗБАСС

На форуме с
Сообщений: 2886
Его благодарили: 756
Ну, если Шуру это не огорчит, отправляй. Сильно интересно его погонять.


  Не в сети Профиль Профиль на discogs.com (откроется в новом окне) Моя система (откроется в новой вкладке)  
 
 Заголовок сообщения: Апгрейд Амфитона 50 УМ104С
Непрочитанное сообщениеДобавлено: 08 июл 2014, 17:55 
Конструктор
Аватара пользователя
Автор темы

Имя: Олег
Возраст: 60
Откуда: Футурама

На форуме с
Сообщений: 3221
Его благодарили: 823
different
Да могу если потом Шуре отправишь.

-----------------
В интернете вы можете быть кем угодно. Странно, что многие предпочитают быть идиотами.
Если человека кусает вампир, он становится вампиром. Такое ощущение, что многих вокруг искусали бараны!


  Не в сети Профиль  
 
 Заголовок сообщения: Апгрейд Амфитона 50 УМ104С
Непрочитанное сообщениеДобавлено: 08 июл 2014, 17:59 
Аватара пользователя

Возраст: 55
Откуда: Междуреченск КУЗБАСС

На форуме с
Сообщений: 2886
Его благодарили: 756
Bender писал(а):
different
Да могу если потом Шуре отправишь.

Ну, тут вопрос щекотливый :D
Отправлю конечно.


  Не в сети Профиль Профиль на discogs.com (откроется в новом окне) Моя система (откроется в новой вкладке)  
 
 Заголовок сообщения: Апгрейд Амфитона 50 УМ104С
Непрочитанное сообщениеДобавлено: 08 июл 2014, 19:04 
Аватара пользователя
Имя: Александр
Возраст: 56
Откуда: г.Омск

На форуме с
Сообщений: 19960
Его благодарили: 2156
А чё за " движуха" происходит......через монголию полетел усилок :? интересно деффки пляшут :?


  Не в сети Профиль  
 
 Заголовок сообщения: Апгрейд Амфитона 50 УМ104С
Непрочитанное сообщениеДобавлено: 08 июл 2014, 19:38 
Аватара пользователя

Возраст: 55
Откуда: Междуреченск КУЗБАСС

На форуме с
Сообщений: 2886
Его благодарили: 756
Шура Осечкин писал(а):
А чё за " движуха" происходит......через монголию полетел усилок :? интересно деффки пляшут :?

Да никуда он еще не полетел :D Раз такое дело, Монголия отменяется.


  Не в сети Профиль Профиль на discogs.com (откроется в новом окне) Моя система (откроется в новой вкладке)  
 
 Заголовок сообщения: Апгрейд Амфитона 50 УМ104С
Непрочитанное сообщениеДобавлено: 08 июл 2014, 23:17 
Имя: Тгорь

На форуме с
Сообщений: 5
Его благодарили: 0
Bender писал(а):
Yaigor
Целесообразность встроенной защиты в случае применение импорных тр в ВК нулевая практически.
В вашем случае лучше оставить как есть.
Также кондюки в новой схеме С11&C13 служат для того что бы задавить возможный генереж схемы на ВЧ. В этом плане родная схема по типу ОУ просто чумовая.
Можете попробовать конечно но без осцилографа я бы не рекомендовал соваться.
Менять провода и диоды при старой схеме я вообще смысла не вижу это больше похоже на то чем занимается кот когда ему делать нечего.

Усилитель лучше использовать под DIY проект как корпус с БП и совершенно другой схемой так как даже мой перевод на импорт из той же оперы про кота. :)
Лучше сделать новые платы и реализовать что то свое в том числе и в классе А благо и БП и радиаторы с конструктивом очень неплохи для такого проекта.

Спасибо за ответ , в принципе я так и предполагал, пока заниматься переделкой некогда хотя мысль поставить новые платы давно меня посещала. С Амфитоном 150УМ-205 на 8Ом сталкивались, очень нужна схема для ремонта, может кто поможет со схемой? Буду очень благодарен!


  Не в сети Профиль  
 
Показать сообщения за:  Поле сортировки  
Начать новую тему Ответить на тему  [ Сообщений: 63 ]  На страницу 1, 2, 3  След.

Часовой пояс: UTC + 3 часа


Кто сейчас на форуме

Сейчас этот форум просматривают: нет зарегистрированных пользователей и гости: 1


Вы не можете начинать темы
Вы не можете отвечать на сообщения
Вы не можете редактировать свои сообщения
Вы не можете удалять свои сообщения
Вы не можете добавлять вложения

Найти:
Перейти:  

Создано на основе phpBB® Forum Software © phpBB Group
© 2013-2020 Sound Space - форум о музыке и аудиотехнике
Разработка логотипа - artcore.top

    hosted by .masterhost