Я выкладывал эту схему и на Аудиопортале и на Веге . Схема родилась как альтернативный вариант на лампе 6Ф12П . Лампа эта капризная , требует отбора , при неумелом монтаже будет будится и откровенно "кривая" , вообще все такие лампы с экстремальными параметрами вызывает у меня скептис.
Схема же на ECF очень простая , не без недостатков конечно но то что хорошо звучит при должной реализации это факт. Не будится кстати , хотя антизвонные цепочки в сетках нужны.
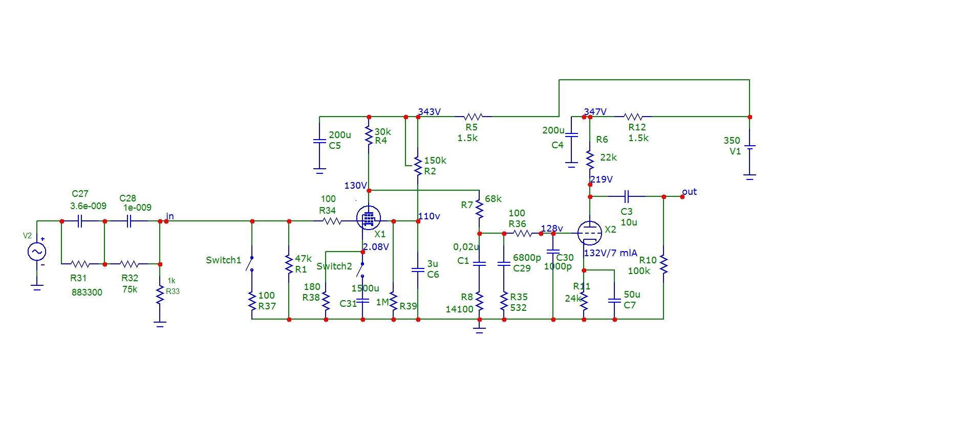
Классика жанра , пентод на входе без всякого миллера свойственного триодам и триод на выходе с анодной нагрузкой.
Вложение:
Мой корректор.jpg [ 262.97 КБ | Просмотров: 1587 ]
Приблизительная схема. Элементы RIAA цепочки могу уточнить.
Можно сделать с нагрузкой в аноде
Вложение:
ECF82RIAA.GIF [ 33.96 КБ | Просмотров: 1587 ]
Это кому как угодно.
Достоинство простота схемы , и даже возможно использование ширпотреба типа 6Ф1П

проверено играет и КУ хватает с лихвой под ММ катридж.
Недостаток непосредственная связь по ПТ пентод- триод что в общем то налагает определенные требования к настройке ибо все на все влияет.
Высокое выходное сопротивление под 3-4 кОм что не очень хорошо для согласования со многими УНЧ имеющими низкоомный регулятор громкости порядка 10 кОм например.