Форум о музыке и аудиотехнике Sound Space



Часовой пояс: UTC + 3 часа




Начать новую тему Ответить на тему  [ Сообщений: 465 ]  На страницу Пред.  1, 2, 3, 4, 5, 6 ... 16  След.
Автор Сообщение
 Заголовок сообщения: Гармонизаторы звукового поля
Непрочитанное сообщениеДобавлено: 09 ноя 2016, 13:07 
Аватара пользователя

Возраст: 59
Откуда: Самара

На форуме с
Сообщений: 3912
Его благодарили: 621
Олег, у меня и так гармонизатор - ламповый усилитель. Но тот точно слышно не вооружённым слухом.


  Не в сети Профиль  
 
 Заголовок сообщения: Гармонизаторы звукового поля
Непрочитанное сообщениеДобавлено: 09 ноя 2016, 13:08 
Модератор-ветеран
Аватара пользователя
Имя: Михаил
Откуда: Колыбель космонавтики

На форуме с
Сообщений: 22036
Его благодарили: 9156
AgNz писал(а):
идеальная "Компактная переносная мобильная установка для слепого теста гармонизатора")))

Вот лучшая установка для слепого теста гармонизатора!
Вложение:
002.jpg
002.jpg [ 49.4 КБ | Просмотров: 790 ]

Главное клеммы к нужным частям тела подключить...

-----------------
Le Franc-tireur


  Не в сети Профиль Моя система (откроется в новой вкладке)  
 
 Заголовок сообщения: Гармонизаторы звукового поля
Непрочитанное сообщениеДобавлено: 09 ноя 2016, 13:15 
Аватара пользователя

Возраст: 59
Откуда: Самара

На форуме с
Сообщений: 3912
Его благодарили: 621
ТА-57? Сейчас батареек 10-ти вольтовых к нему не найти. :)


  Не в сети Профиль  
 
 Заголовок сообщения: Гармонизаторы звукового поля
Непрочитанное сообщениеДобавлено: 09 ноя 2016, 13:18 
Аватара пользователя

Откуда: Самара

На форуме с
Сообщений: 14455
Его благодарили: 2047
А вот смотрите какой великолепный гармонизатор - кресло меломана. Все уложено как надо, ничего не мешает - сиди и слушай спокойно. Для себя и для жены.
Реально осязаемая гармония!


Вложения:
Гармонизатор.jpg
Гармонизатор.jpg [ 688.08 КБ | Просмотров: 783 ]

-----------------
Нужна электрогитара:
https://audioes.ru/viewtopic.php?f=83&t=11945


Последний раз редактировалось AgNz 09 ноя 2016, 13:20, всего редактировалось 1 раз.
  Не в сети Профиль Моя система (откроется в новой вкладке)  
 
 Заголовок сообщения: Гармонизаторы звукового поля
Непрочитанное сообщениеДобавлено: 09 ноя 2016, 13:20 
Модератор-ветеран
Аватара пользователя
Имя: Михаил
Откуда: Колыбель космонавтики

На форуме с
Сообщений: 22036
Его благодарили: 9156
Ну вот, уже 3-я страница пошла. Если даже Шуру, нашего закаленного бойца, это все пугает, то что уж говорить про тех, кто только впервые зашел на наш форум?! Ладно, пущай привыкают!
Олег, опять непотребство?! :x

-----------------
Le Franc-tireur


  Не в сети Профиль Моя система (откроется в новой вкладке)  
 
 Заголовок сообщения: Гармонизаторы звукового поля
Непрочитанное сообщениеДобавлено: 09 ноя 2016, 13:22 
Аватара пользователя

Откуда: Самара

На форуме с
Сообщений: 14455
Его благодарили: 2047
Walther писал(а):
Олег, опять непотребство?!

Гармонизаторы, еттить их!

-----------------
Нужна электрогитара:
https://audioes.ru/viewtopic.php?f=83&t=11945


  Не в сети Профиль Моя система (откроется в новой вкладке)  
 
 Заголовок сообщения: Гармонизаторы звукового поля
Непрочитанное сообщениеДобавлено: 09 ноя 2016, 13:25 
Модератор-ветеран
Аватара пользователя
Имя: Михаил
Откуда: Колыбель космонавтики

На форуме с
Сообщений: 22036
Его благодарили: 9156
Это наглое и циничное растление самой идеи гармонизации звука! Сведение ее к сиюминутным потребностям! А надо рваться ввысь, к сверкающим вершинам познания, а не просто почесывать бубенчики. Не ожидал я этого от тебя, не ожидал... :nea:

-----------------
Le Franc-tireur


  Не в сети Профиль Моя система (откроется в новой вкладке)  
 
 Заголовок сообщения: Гармонизаторы звукового поля
Непрочитанное сообщениеДобавлено: 09 ноя 2016, 13:46 
Аватара пользователя

Откуда: Самара

На форуме с
Сообщений: 14455
Его благодарили: 2047
Walther писал(а):
А надо рваться ввысь, к сверкающим вершинам познания, а не просто почесывать бубенчики.

так в чем главная идея гармонизации? Все должно пребывать в гармонии, и в первую очередь -природное естество слушателя. Ничего не должно быть стянуто тугими джинсами левайс, сначала тело должно быть раскрепощено полностью, а там и душа подтянется, я уверен!

-----------------
Нужна электрогитара:
https://audioes.ru/viewtopic.php?f=83&t=11945


  Не в сети Профиль Моя система (откроется в новой вкладке)  
 
 Заголовок сообщения: Гармонизаторы звукового поля
Непрочитанное сообщениеДобавлено: 09 ноя 2016, 14:19 
Модератор-ветеран
Аватара пользователя
Имя: Михаил
Откуда: Колыбель космонавтики

На форуме с
Сообщений: 22036
Его благодарили: 9156
Ну если судить с этой точки зрения.... То то раньше как покажут загнивающий Запад, так они на концертах в чем мать родила! Да и после концертов тоже. Возможно есть в этом здравое зерно с точки зрения винтажиста, но я как представлю моих сверстниц голяком на прослушке... да того же Deep Purple али Boney M, бррррр! Хотя был давеча на встрече выпускников, две мои одноклассницы так очень даже для своих лет :cool:
Ну вот, наконец свернули на баб! :haha:

-----------------
Le Franc-tireur


  Не в сети Профиль Моя система (откроется в новой вкладке)  
 
 Заголовок сообщения: Гармонизаторы звукового поля
Непрочитанное сообщениеДобавлено: 09 ноя 2016, 14:36 
Аватара пользователя
Автор темы

Имя: Сергей
Откуда: Москва

На форуме с
Сообщений: 481
Его благодарили: 115
Радиолюбитель писал(а):
Efimov писал(а):
Например даже на такой слышно



Сергей, а можно по подробнее. На какой такой? Вижу серую коробочку, лампу-гармонизатор и какие-то фанерные круги ( вероятно, это остатки катушек от какого-нибудь провода Сименс времён 2-й мировой?)


Подробнее - это вполне бюджетный и современный Marshall.

Фанерные круги - заготовки корпуса на тот момент


Вложения:
IMG_1687.JPG
IMG_1687.JPG [ 2.91 МБ | Просмотров: 758 ]
  Не в сети Профиль  
 
 Заголовок сообщения: Гармонизаторы звукового поля
Непрочитанное сообщениеДобавлено: 09 ноя 2016, 14:40 
Аватара пользователя
Автор темы

Имя: Сергей
Откуда: Москва

На форуме с
Сообщений: 481
Его благодарили: 115
Walther писал(а):
Ну если судить с этой точки зрения.... То то раньше как покажут загнивающий Запад, так они на концертах в чем мать родила! Да и после концертов тоже. Возможно есть в этом здравое зерно с точки зрения винтажиста, но я как представлю моих сверстниц голяком на прослушке... да того же Deep Purple али Boney M, бррррр! Хотя был давеча на встрече выпускников, две мои одноклассницы так очень даже для своих лет :cool:
Ну вот, наконец свернули на баб! :haha:


Это предложение постить фото баб гармонизаторов?
Я За!
Спойлер:
Вложение:
IMG_1367.PNG
IMG_1367.PNG [ 1.21 МБ | Просмотров: 753 ]


Сообщение модератора operator !
Обнаженку, пожалуйста, под спойлер хотя бы убирайте


  Не в сети Профиль  
 
 Заголовок сообщения: Гармонизаторы звукового поля
Непрочитанное сообщениеДобавлено: 09 ноя 2016, 14:46 
Модератор-ветеран
Аватара пользователя
Имя: Михаил
Откуда: Колыбель космонавтики

На форуме с
Сообщений: 22036
Его благодарили: 9156
Не не не, Сергей,случайно с языка сорвалось! Вы даже не представляете, какую бурю может вызвать такое вот невинное с виду предложение, уж лучше про катушки и кристаллы.
P.S. Девица весьма недурна.

-----------------
Le Franc-tireur


  Не в сети Профиль Моя система (откроется в новой вкладке)  
 
 Заголовок сообщения: Гармонизаторы звукового поля
Непрочитанное сообщениеДобавлено: 09 ноя 2016, 14:58 
Аватара пользователя
Имя: Андрей
Возраст: 67
Откуда: Санкт-Петербург

На форуме с
Сообщений: 2647
Его благодарили: 1174
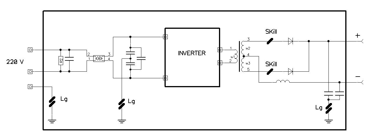
Радиолюбитель писал(а):
Я сам люблю провода от вторичных обмоток усилителя пропускать ( да что там, мотать несколько витков) в ферритовые кольца ( до диодного моста), а сами диоды шунтирую конденсаторами 0,1 мкФ.


Павел, кольца , которые Вы используете последовательно с диодами выпрямительного моста, заметного влияния не оказывают. Снаббер значительно эффективнее. Правда, необходим RC, а Вы параллельно диодам ограничиваетесь только ёмкостью. И он рассчитывается под конкретную задачу. Результаты заметны в устройствах большой мощности, в наших аудиоживчиках регистрировать трудно.
Силовики вынуждены этим заниматься, так как в их случае это жизненно необходимо. Я в последние пару-тройку лет в отдельных задачах использую самые эффективные на сегодняшний день приёмы. Последовательно с диодом ставится Spike Killer . Я знаю несколько производителей (японцы из Тосиба, немцы из Вакуумшмейцер , Магнетек, и наши - Мстатор), правда, использую в основном от вакуумшмейцер, ибо они были закуплены. Наши практически ничем не уступают (был десяток), но теперь почему-то не доступны для связи. Выглядят они вот так (на фото немцы, у меня сейчас, аккурат, стоит задача , в очередной раз ЕМС ориентированная, поэтому экспериментирую )
Вложение:
01bl.JPG
01bl.JPG [ 102.16 КБ | Просмотров: 750 ]


Спайк киллеры представляют из себя насыщающийся дроссель с прямоугольной петлёй гистерезиса . Если есть интерес, то вот небольшая статейка (там в конце, на осциллограммах, всё очень наглядно показано ).
Вложение:
Toshiba_NoiseSupression_AMOBEADS_SPIKEKILLER_WhitePaper.pdf [600.71 КБ]
Скачиваний: 118

В моём случае при токах через диод в 150 А выбросы более 400В, в результате чего диоды вылетают (я использую 150EBU04). Снаббером удаётся уменьшить иголку до 200 – 250 В, а вот спайк киллер, даже при одном витке, гасит вольт до 40. При 2 витках выброс практически не виден.

На фото видно ещё одно колечко (обведено жёлтым) , которое мне вчера презентовали. Вещь , надо сказать полезная, надо с ней разобраться, узнать у подаривших, что это такое. Ставится она в земляной провод ( для чего, думаю, понятно), причём везде. Скажем, у меня сейчас так (2 кусочка схемы, сетевое питание и выход 100Ампервного источника тока), обозначение - Lg .
Вложение:
02sch.JPG
02sch.JPG [ 39.51 КБ | Просмотров: 750 ]

Попытка заменить его обычным эпкосовским ферритом N87 (благо у нас его вагон разных типоразмеров) результатов не дала.


  Не в сети Профиль  
 
 Заголовок сообщения: Гармонизаторы звукового поля
Непрочитанное сообщениеДобавлено: 09 ноя 2016, 15:11 
Аватара пользователя

Возраст: 59
Откуда: Самара

На форуме с
Сообщений: 3912
Его благодарили: 621
Спасибо Андрей. Ценная инфа. Я такие не видел. Но работу "моих" колечек, тоже видно. С емкостями параллельно диодам конечно. "иголочки" не такие большие конечно, но выбросы есть. Снаберы тоже хорошо, только кондёры обычно под рукой. :)


  Не в сети Профиль  
 
 Заголовок сообщения: Гармонизаторы звукового поля
Непрочитанное сообщениеДобавлено: 09 ноя 2016, 16:00 
Аватара пользователя
Автор темы

Имя: Сергей
Откуда: Москва

На форуме с
Сообщений: 481
Его благодарили: 115
Walther писал(а):
Не не не, Сергей,случайно с языка сорвалось! Вы даже не представляете, какую бурю может вызвать такое вот невинное с виду предложение, уж лучше про катушки и кристаллы.
P.S. Девица весьма недурна.


Кристаллы, так кристаллы.
Где-то в Германии:


Вложения:
IMG_0259.JPG
IMG_0259.JPG [ 133.46 КБ | Просмотров: 724 ]
  Не в сети Профиль  
 
 Заголовок сообщения: Гармонизаторы звукового поля
Непрочитанное сообщениеДобавлено: 09 ноя 2016, 16:04 
Модератор
Аватара пользователя
Имя: Евгений
Возраст: 49
Откуда: Омск

На форуме с
Сообщений: 10860
Его благодарили: 1616
:evil:


Вложения:
87qQ80__4HQ.jpg
87qQ80__4HQ.jpg [ 81.28 КБ | Просмотров: 722 ]
  Не в сети Профиль Моя система (откроется в новой вкладке)  
 
 Заголовок сообщения: Гармонизаторы звукового поля
Непрочитанное сообщениеДобавлено: 09 ноя 2016, 16:56 
Имя: 112

На форуме с
Сообщений: 35
Его благодарили: 6
Замечательный у вас форума Мужики)) для вечера среды


  Не в сети Профиль  
 
 Заголовок сообщения: Гармонизаторы звукового поля
Непрочитанное сообщениеДобавлено: 09 ноя 2016, 17:12 
Аватара пользователя
Автор темы

Имя: Сергей
Откуда: Москва

На форуме с
Сообщений: 481
Его благодарили: 115
Самый древний гармонизатор - Цветок Жизни

Смотреть кино:
phpBB [video]


  Не в сети Профиль  
 
 Заголовок сообщения: Гармонизаторы звукового поля
Непрочитанное сообщениеДобавлено: 09 ноя 2016, 18:55 
Аватара пользователя


На форуме с
Сообщений: 2146
Его благодарили: 1197
:D Глубоко проникнувшись вышеприведённым видеорядом, начал припоминать, что где-то я этот сакральный символ - мегагармонизатор уже встречал.
"Прогулка" по фонотеке выдала эту замечательную обложку:

Изображение

Coldplay [2015] - ''A Head Full Of Dreams''

Само наличие этой картинки на экране должно было вызвать во мне эзотерический экстаз при прослушивании данного альбома. Но... чуда не произошло !!! И даже волшебные руны : FLAC 24 Bit / 192 кHz не помогали... Не гармонизировалось оно как-то. Уж больно сильно проехались компрессором по "звуковому полю":

Код:
foobar2000 1.3.8 / Dynamic Range Meter 1.1.1
log date: 2015-12-04 20:28:32

--------------------------------------------------------------------------------
Analyzed: Coldplay / A Head Full Of Dreams
--------------------------------------------------------------------------------

DR         Peak         RMS     Duration Track
--------------------------------------------------------------------------------
DR4        0.00 dB    -6.18 dB      3:44 01-A Head Full Of Dreams
DR4        0.00 dB    -5.37 dB      3:49 02-Birds
DR5        0.00 dB    -7.48 dB      4:19 03-Hymn For The Weekend
DR5        0.00 dB    -6.78 dB      4:43 04-Everglow
DR5        0.00 dB    -5.89 dB      4:24 05-Adventure Of A Lifetime
DR5        0.00 dB    -6.94 dB      4:28 06-Fun (feat. Tove Lo)
DR7       -4.36 dB   -14.46 dB      1:52 07-Kaleidoscope
DR4        0.00 dB    -6.25 dB      6:17 08-Army Of One
DR5        0.00 dB    -6.24 dB      4:31 09-Amazing Day
DR10      -3.72 dB   -20.45 dB      1:00 10-Colour Spectrum
DR4        0.00 dB    -6.84 dB      6:45 11-Up&Up
--------------------------------------------------------------------------------

Number of tracks:  11
Official DR value: DR5

Samplerate:        192000 Hz
Channels:          2
Bits per sample:   24
Bitrate:           4958 kbps
Codec:             FLAC
================================================================================

Вполне допускаю возражения, что дескать, не материален этот гармонизатор и с мертворожденными файлами - не достигнуть нирваны.
Сразу опровергну - брал у товарища оригинальный CD... Листал буклет и слушал диск. Внутренние диссонансы были ещё более мучительны.
:mrgreen:

-----------------
«Современная аудиофилия — это не гонка за совершенством,
а желание получить максимум от каждого возможного прослушивания, имея то, что есть»


  Не в сети Профиль  
 
 Заголовок сообщения: Гармонизаторы звукового поля
Непрочитанное сообщениеДобавлено: 09 ноя 2016, 19:00 
Модератор-ветеран
Аватара пользователя
Имя: Михаил
Откуда: Колыбель космонавтики

На форуме с
Сообщений: 22036
Его благодарили: 9156
Значит аппаратура у вас не та. Или КДП. ;)

-----------------
Le Franc-tireur


  Не в сети Профиль Моя система (откроется в новой вкладке)  
 
 Заголовок сообщения: Гармонизаторы звукового поля
Непрочитанное сообщениеДобавлено: 09 ноя 2016, 19:06 
Аватара пользователя


На форуме с
Сообщений: 2146
Его благодарили: 1197
:D Может Сергей, или ещё кто-либо из "сектантов", у которых "есть чо" из этой темы протестируют материальчик. Ссылочкой в личку могу поделиться. Электронную версию буклета в формате pdf - приложу...

-----------------
«Современная аудиофилия — это не гонка за совершенством,
а желание получить максимум от каждого возможного прослушивания, имея то, что есть»


  Не в сети Профиль  
 
 Заголовок сообщения: Гармонизаторы звукового поля
Непрочитанное сообщениеДобавлено: 09 ноя 2016, 20:55 
Аватара пользователя
Имя: Алексей
Возраст: 50
Откуда: Самара

На форуме с
Сообщений: 3709
Его благодарили: 520
Efimov писал(а):
фото с ними - явный вброс, отвлекающий манёвр чей то.


Фото я запостил, признаюсь :oops: . Для меня размеры кабелей затмили всё остальное. Но зато запостили конструкцию таких кабелей, стал знать чуть больше. За это еще раз спасибо watcher,

Можно задать бестолковый вопрос? Вот все эти штуковины рассматривают всегда с аудио компонентами.
А кто нибудь применяет это например... в филармонии??? :?
Одну на скрипку, другую на фортепиано, третью дирижеру и по логике описания оркестр должен ну....ТАААК заиграть. :)

-----------------
" Лучше один раз увидеть....а заодно и послушать"


  Не в сети Профиль Моя система (откроется в новой вкладке)  
 
 Заголовок сообщения: Гармонизаторы звукового поля
Непрочитанное сообщениеДобавлено: 09 ноя 2016, 21:04 
Аватара пользователя
Автор темы

Имя: Сергей
Откуда: Москва

На форуме с
Сообщений: 481
Его благодарили: 115
алек-сей писал(а):
Efimov писал(а):
фото с ними - явный вброс, отвлекающий манёвр чей то.


Фото я запостил, признаюсь :oops: . Для меня размеры кабелей затмили всё остальное. Но зато запостили конструкцию таких кабелей, стал знать чуть больше. За это еще раз спасибо watcher,

Можно задать бестолковый вопрос? Вот все эти штуковины рассматривают всегда с аудио компонентами.
А кто нибудь применяет это например... в филармонии??? :?
Одну на скрипку, другую на фортепиано, третью дирижеру и по логике описания оркестр должен ну....ТАААК заиграть. :)


Вот!!! В точку! Спасибо за вопрос.
Ещё как применяют. Даже никуда не пряча. Ни в скрипку, не в рояль.
Висят у всех на виду.
Догадались о чем я?


  Не в сети Профиль  
 
 Заголовок сообщения: Гармонизаторы звукового поля
Непрочитанное сообщениеДобавлено: 09 ноя 2016, 21:06 
Модератор-ветеран
Аватара пользователя
Имя: Михаил
Откуда: Колыбель космонавтики

На форуме с
Сообщений: 22036
Его благодарили: 9156
Efimov писал(а):
Ещё как применяют. Даже никуда не пряча. Ни в скрипку, не в рояль.
Висят у всех на виду.

Фото в студию, пожалуйста!

-----------------
Le Franc-tireur


  Не в сети Профиль Моя система (откроется в новой вкладке)  
 
 Заголовок сообщения: Гармонизаторы звукового поля
Непрочитанное сообщениеДобавлено: 09 ноя 2016, 21:15 
Аватара пользователя
Имя: Алексей
Возраст: 50
Откуда: Самара

На форуме с
Сообщений: 3709
Его благодарили: 520
Efimov писал(а):
Догадались о чем я?


Первое, что пришло на ум здоровенные люстры с висюльками. :D

-----------------
" Лучше один раз увидеть....а заодно и послушать"


  Не в сети Профиль Моя система (откроется в новой вкладке)  
 
 Заголовок сообщения: Гармонизаторы звукового поля
Непрочитанное сообщениеДобавлено: 09 ноя 2016, 21:17 
Аватара пользователя
Автор темы

Имя: Сергей
Откуда: Москва

На форуме с
Сообщений: 481
Его благодарили: 115
алек-сей писал(а):
Efimov писал(а):
Догадались о чем я?


Первое, что пришло на ум здоровенные люстры с висюльками. :D


Они))


Вложения:
IMG_1952.JPG
IMG_1952.JPG [ 101.77 КБ | Просмотров: 656 ]
  Не в сети Профиль  
 
 Заголовок сообщения: Гармонизаторы звукового поля
Непрочитанное сообщениеДобавлено: 09 ноя 2016, 21:19 
Аватара пользователя
Имя: Алексей
Возраст: 50
Откуда: Самара

На форуме с
Сообщений: 3709
Его благодарили: 520
Ну вот...., а дома шкаф с посудой и хрусталём зло. :D

-----------------
" Лучше один раз увидеть....а заодно и послушать"


  Не в сети Профиль Моя система (откроется в новой вкладке)  
 
 Заголовок сообщения: Гармонизаторы звукового поля
Непрочитанное сообщениеДобавлено: 09 ноя 2016, 21:29 
Модератор-ветеран
Аватара пользователя
Имя: Михаил
Откуда: Колыбель космонавтики

На форуме с
Сообщений: 22036
Его благодарили: 9156
алек-сей писал(а):
Efimov писал(а):
Догадались о чем я?


Первое, что пришло на ум здоровенные люстры с висюльками. :D

А интересно, сами музыканты в курсе? Ведь они на такие форумы не ходят.

-----------------
Le Franc-tireur


  Не в сети Профиль Моя система (откроется в новой вкладке)  
 
 Заголовок сообщения: Гармонизаторы звукового поля
Непрочитанное сообщениеДобавлено: 09 ноя 2016, 21:57 
Аватара пользователя
Автор темы

Имя: Сергей
Откуда: Москва

На форуме с
Сообщений: 481
Его благодарили: 115
Walther писал(а):
алек-сей писал(а):
Efimov писал(а):
Догадались о чем я?


Первое, что пришло на ум здоровенные люстры с висюльками. :D

А интересно, сами музыканты в курсе? Ведь они на такие форумы не ходят.


Если разговорить этих музыкантов, то выяснится что они и не такое знают. И используют. А свои скрипки-виолончели-гитары даже выгуливают в строго определённых местах в строго определённые числа.

Я делал нескольким музыкантам гармонизаторы для концерта и для записи.


  Не в сети Профиль  
 
 Заголовок сообщения: Гармонизаторы звукового поля
Непрочитанное сообщениеДобавлено: 10 ноя 2016, 00:37 
Аватара пользователя

Откуда: Москва

На форуме с
Сообщений: 2372
Его благодарили: 347
вот как то в студиях, колыбелях музыки, не видно ни гармонизаторов, ни проводов толщиной со слоновью ногу, и все у них хорошо. а метр сетевика за много килорублей, выходящий из розеток с алюминиевым кабелем, да даже с современным медным ВВГ 3Х2,5, что идут до щитка десятком а то и не одним метров, смотрится странно. Надо тогда тянуть от подстанции аудиофильский сетевик.

Изображение

Изображение


  Не в сети Профиль Моя система (откроется в новой вкладке)  
 
Показать сообщения за:  Поле сортировки  
Начать новую тему Ответить на тему  [ Сообщений: 465 ]  На страницу Пред.  1, 2, 3, 4, 5, 6 ... 16  След.

Часовой пояс: UTC + 3 часа


Кто сейчас на форуме

Сейчас этот форум просматривают: нет зарегистрированных пользователей и гости: 1


Вы не можете начинать темы
Вы не можете отвечать на сообщения
Вы не можете редактировать свои сообщения
Вы не можете удалять свои сообщения
Вы не можете добавлять вложения

Найти:
Перейти:  
cron

Создано на основе phpBB® Forum Software © phpBB Group
© 2013-2020 Sound Space - форум о музыке и аудиотехнике
Разработка логотипа - artcore.top

    hosted by .masterhost